由于功率模块的设计和几何形状可以实现 EMI 建模,从而使设计人员能够在设计流程的早期预测和了解其系统中的 EMI 反应。
作者:Wolfspeed 模块应用工程师 Brian DeBoi

这就需要电力电子设计人员在开关频率、边延速率和所产生的 EMI 之间进行一系列权衡。为了提高密度,设计人员可能会选择提高开关频率。这将减少低次谐波,但由于频谱包络向高频移动而可能导致辐射增加。此外,开关频率升高会增加开关损耗。为了弥补总体损耗的增加,设计人员可能会选择提高边延速率(di/dt 和 dv/dt),以减少开关损耗。遗憾的是,提高边延速率会进一步增加系统在更高频率下的辐射。因此,随着在应用场景中提高开关频率和采用高性能、宽禁带器件(如 SiC),设计人员必须考虑 EMI 的影响。

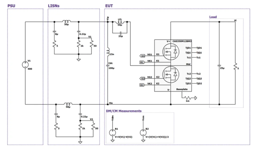
寄生电容是电力电子系统中普遍采用的一种重要寄生耦合,位于半导体和散热器之间。通常,会在半导体和散热器之间放置一种电绝缘的导热材料。然而,这实际上是在绝缘体上形成一个小平行板电容,高频共模电流可在此流动,从而提供了向系统辐射的额外路径。图 2 举例说明了这一概念。被测设备 (EUT) 是指完整的变换器或逆变器系统,而线路阻抗稳定网络 (LISN) 是用于 EMC 规范测试的元件,为系统提供已知的输入阻抗。在运行过程中,EUT 产生的高频共模噪声会通过半导体的绝缘电容流向基板,然后流向散热器,再流向 LISN 等其他系统元件。这可能会使频谱辐射升高,从而导致 EUT 无法通过辐射规范测试。这种情况与许多实际系统相吻合,在这些系统中,通常出于安全性和易实施性因素而将散热器接地。因此,在设计应用时必须考虑这一 CM 噪声路径,以满足规范要求。
功率模块的优势
与分立式器件相比,功率模块在电气和热特性方面更具优势,可提供更高的功率密度,并且在某些情况下还可简化装配过程。其中一个优势是,使用陶瓷绝缘体将半导体器件的高压导体与模块的金属基板隔开。这样,模块就可以直接连接到接地散热器或其他热管理系统,而无需使用额外的绝缘材料。此外,由于陶瓷特性和厚度受到严格控制,功率模块对于不同样品具有恒定的电容。因此,模块设计中的电容耦合可以量化,并且独立于所采用的系统。这与分立式器件形成鲜明对比,后者通常使用绝缘硅胶垫,它们:
可能会产生因样品或安装扭矩而异的电容耦合
取决于系统结构而非半导体元件,使得只能在实现整个系统之后才能进行量化
功率模块具有恒定的耦合值,因此可以在功率转换器的设计阶段进行仿真并减少 EMI。对于功率模块,半导体和基板之间的绝缘体电容称为基板电容 (BPC)。

图 3:CAS175M12BM3 功率模块中基板电容的分布以及典型电路
此外,还很有必要了解寄生基板电容分布情况对 EMI 的影响。除各基板电容的总和值外,这些电容之间的比率也对整体共模辐射有着决定性影响。在某些情况下,甚至可以将这些电容调整为特定的比率,从而在不使用滤波器的情况下大幅降低共模电流。图 3 举例说明了 Wolfspeed CAS175M12BM3 模块中基板电容的分布情况。通过直连的各基板区域显示为一种颜色,并应将其作为单个集中电容进行建模。由于开尔文源极走线连接到芯片顶部的相应源极引脚,因此它们与源极节点集中在一起。通常,基板区域的面积越大,电容耦合越高。对于半桥模块,完整 BPC 模型包括五个基板电容:每个功率端子一个,每个栅极一个。分离各基板电容的这一逻辑也适用于任何模块拓扑结构。

EMI 仿真

为证明基板电容对 EMI 的影响,在封装模型中含和不含基板电容的情况下评估了图 4 中的 EMC 升压转换器仿真。含基板电容和不含基板电容时 V1 的频谱波形如图 5 所示。图中叠加了 MIL-STD-461 CE102 的辐射限制条件;高于此线的任何频谱含量都表示未满足该标准。虽然在这两种配置条件下系统都不符合 EMC 要求(考虑到未使用 EMI 滤波器,这并不奇怪),但含基板电容的系统在 100 kHz 至 10 MHz 范围内的频谱含量高于辐射谱限制线。而不含基板电容的系统在 2 MHz 以上频率时符合标准。应注意,这只是一个理想化示例;在实际系统中,还会有其他共模路径与基板电容并联。
https://www.powersystemsdesign.com/print-archives-emb/613