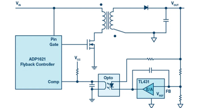
无需专用隔离反馈回路的简洁反激式控制器设计 judy -- 周四, 09/26/2024 - 10:06 传统的隔离型反激式转换器的架构中,转换器的功率等级通常可达60W左右,通过调整变压器的匝数比,借助原边开关和可以将电源电压转换为输出电压