文章概述
本文中,DigiKey详细介绍了电流防倒灌电路的重要性及其多种实现方案。文章首先解释了电流倒灌的概念及其在不同电路场景中的出现原因,随后分享了三种防倒灌方案及其优缺点。文章最后探讨了多种供电方式同时接入时的防倒灌策略,并通过实际电路板演示验证了防倒灌效果。
电路保护是保障电子系统安全的重要措施,通过预防或限制过流、过压、过温、短路等异常情况,避免设备损坏、火灾或触电风险。之前通用电路抄作业就曾分享过几种过压保护电路。
本期通用电路抄作业,我们来讲讲另外一种电路保护——电流防倒灌。
1. 电流倒灌:概念与危害
电流倒灌是指电流从负载或次级电路反向流入电源、初级电路或其他不应受电的部分。这种现象在许多电路中都可能出现,例如:
电池充电:充电完成后,电池可能会向充电器反向放电。
主电源与备用电池:当主电源断电或电压低于电池电压时,电池电流可能反向流入主电源电路。
感性负载:电机、电感等感性负载在断电瞬间会产生反向电动势,形成反向电流。
电流倒灌可能导致设备损坏、火灾或触电风险,因此电路保护措施至关重要。
2. 防倒灌方案:三种主流实现
根据电路中的电流大小、效率和成本等因素,我们分享三种防倒灌方案:
2.1 二极管方案:简单高效

原理:利用二极管的单向导通特性,防止电流反向流动。
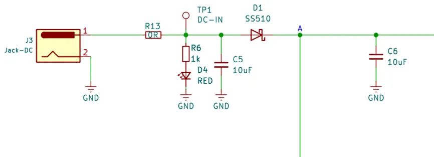
电路设计:电源适配器5V输入经过0欧姆短路保护电阻R13,点亮LED指示灯D4,经过10uF陶瓷滤波电容C5降低电源纹波后,通过防反接二极管到达10uF滤波电容C6,为后端负载供电。当负载端产生电流时,二极管截止,防止反向电流。
优点:电路简单,性价比高。
缺点:二极管压降较大,电流大时发热增加,可能导致产品温升不稳定。
2.2 MOS管方案:低损耗

原理:通过控制MOS管的导通状态,阻断反向电流。
电路设计:TYPE-C 5V输入经过P-MOS管AO3401A,A点为0V时,通过电阻R2(1kΩ)接到Q1的栅极,同时通过电阻R1(10kΩ)拉到GND,确保Q1在0V时稳定导通。电流流过Q1到达10uF滤波电容C6,为后端负载供电。当负载端产生电流时,Q1截止,无电流流过。
优点:压降低,内阻低,发热小,性价比高。
缺点:外围电路比二极管方案复杂。
2.3 理想二极管方案:高性能

原理:使用理想二极管(如LM66100DCK)控制电流方向,防止反向电流。
电路设计:电池电源4.2V连接到理想二极管LM66100DCK的输入引脚,VOUT输出受控于CE使能引脚。CE引脚通过1kΩ电阻R4连接到VOUT端C点,稳压二极管D2保护CE引脚。当CE引脚电压高于输入电压时,内部PMOS截止,关闭输出;当CE引脚电压较低时,内部PMOS导通输出。
优点:保护全面,压降低,内阻低,发热小。
缺点:价格稍贵。
3. 多电源接入时的防倒灌策略
刚刚我们分析的是三种供电单独接入时的情况,那当三种供电同时接入时,如果能够做到防倒灌呢?这里,我们设计的是电源适配器的优先级最高,依次是TYPE-C输入,电池输入为负载供电,为什么是这样子呢?让我们来分析一下:
优先级顺序:电源适配器 > TYPE-C > 电池。
工作原理:
电源适配器供电:A点电位4.7V,通过电阻R2拉高Q1的Vgs电压,PMOS截止,TYPE-C输出断开。C点电位4.7V,LM66100DCK内部PMOS截止,电池不输出。
TYPE-C供电:A点电位0V,通过电阻R2拉低Q1的Vgs电压,PMOS导通,TYPE-C输出5V。C点电位5V,LM66100DCK内部PMOS截止,电池不输出。
电池供电:A点和C点电位均为0V,LM66100DCK内部PMOS导通,电池为负载供电。
4. 实验演示
我们已将上述原理图制作成电路板,并进行了防倒灌效果测试,一起来看下防倒灌的工作情况吧。
好的,对于防倒灌电路的原理分析和实际效果演示,就到这里了。希望今天的分享可以为大家设计的电路保驾护航。
小编的话
正如文章所介绍的,防倒灌电路是电源设计中的“单向阀”,确保电流单向流动,保障系统安全、效率和稳定性。其方案实现要根据电流大小、效率要求、成本预算选择方案,重点优化器件参数、散热及控制逻辑。简言之,要选对器件、控准时序、算准损耗、留足保护冗余。
文章来源:DigiKey
