在工业自动化、智能家电、显示设备等应用场景中,电源管理芯片如同系统的“心脏”,其性能直接决定了整机的稳定性、能效与可靠性。然而,工程师在设计时常常面临:
负载突变导致输出电压剧烈波动,影响CPU、电机等关键负载稳定运行;
输出电压精度不足,难以满足高精度传感器、模拟电路的严苛要求;
系统保护机制薄弱,在输入过压、过流、过热等异常情况下易损坏;
轻载效率低下,导致设备待机功耗高,不符合绿色节能趋势;
高温环境下温升明显,影响系统长期可靠性与寿命。

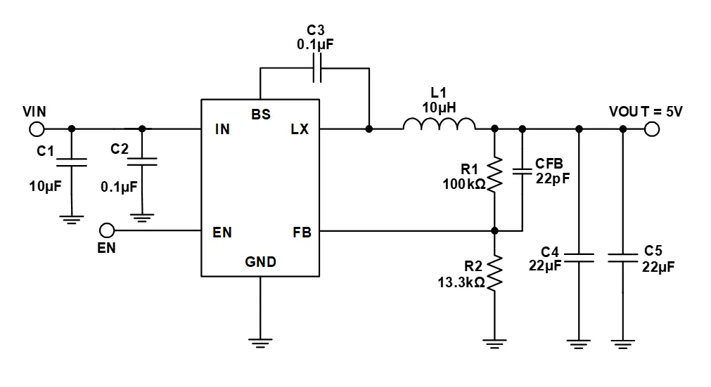
TMI3363 原理图
针对这些普遍痛点,拓尔微电子全新推出的TMI3363——一款30V输入、3A输出、采用先进ACOT控制架构的同步降压转换器,其技术价值通过ACOT架构带来的快速瞬态响应、全温范围的高输出精度、全面的保护机制与低静态功耗等核心特性体现。为工程师在面对严苛电源设计挑战时,提供了一个经过实测验证的高可靠性解决方案。
架构性优势:ACOT与快速动态响

核心架构:采用先进的电压型ACOT(高级恒定导通时间)控制架构。该架构本质上是电压模控制,通过内部集成补偿,实现了更快的负载瞬态响应速度。
实测验证:如图所示,在VIN=20V, VOUT=5V条件下,空载切满载,输出纹波控制在±3%,领先竞品的±5%纹波。
能效与热性能:从微安级静态电流到满载温升


轻载高效:静态工作电流(IQ)低至 45μA @ VIN=12V;轻载高效率10mA负载时大于85%,最大比竞品高5%,结合拓尔轻载高效技术,显著提升系统待机效率与寿命。
满载高效与低温升:内置 85mΩ (高侧) 与 35mΩ (低侧) 的低导通电阻MOSFET,配合优化的驱动设计,实现了高转换效率。满载高效率大于90%,比竞品高2%,温升低20度。
符合全球日益严格的能效法规:TMI3363通过拓尔微独有的轻载高效技术、45μA的极低静态电流、全负载高效率与优化的热性能,成为助力终端产品应对全球日益严格能效法规(如欧盟(EU) 2023/826,其要求联网待机功耗≤2.00W、关机模式功耗≤0.30W)的关键使能技术。它从电源源头降低系统各模式功耗,为满足绿色节能标准提供核心支持。
全温域精度:从电路设计到最终输出

基础精度:反馈电压(VFB)常温精度为 0.6V ± 1.5%。
全温精度保障:通过新型带隙基准电路与多阶温度补偿设计,在-40℃ 至 150℃ 的全温度范围内,实现了VFB精度优于±2%。

负载调整率:从1mA轻载至满负载3A,输出电压调整率 ≤ ±0.5%。曲线进一步证实,在不同输入电压下,全负载范围内的输出电压变化绝对值小于1.5%。
鲁棒性与可靠性:全面保护与平滑管理

多重保护:同时集成上管峰值电流与下管谷值电流限制,并采用打嗝(Hiccup)保护模式。此外,具备输入UVLO、输出OVP/UVP、过温保护(OTP)及输出预偏压启动功能。

平滑启停:图中的实测波形表明,无论在输入电压(VIN)或使能引脚(EN)进行空载或满载的上下电操作,输出电压(VOUT)均无过冲、无回沟、无振荡,展现了优异的启动与关断时序控制。
拓尔方案TMI3363与市场传统方案对比总结

产品特点
• 宽输入电压范围:4.5V~30V
• 输入耐压(ABS值) >36V
• ACOT控制架构
• 低功耗静态电流45μA
• 宽输出电压范围:0.6V 至 13V
• FB电压精度:常温0.6V±1.5%
• 开关频率:400kHz
• 内部集成85mΩ/35mΩ MOSFET
• 支持3A输出电流
• 轻载PFM模式
• 输出预偏压启动
• 内部环路补偿
• 输出电容支持低ESR陶瓷电容
• 峰谷值限流并采用打嗝保护模式
• 具有过温保护功能
• 内置软起动电路
• SOT23-6

面对日益严苛的能效标准与性能要求,电源设计已成为系统合规与竞争力的关键。拓尔微TMI3363通过扎实的电路设计与完整的解决方案,提供了从芯片到系统的价值。其价值不仅在于ACOT架构带来的快速瞬态响应、高精度基准保障的输出精度,更在于其极低静态电流与高效转换能力,能直接助力终端产品满足欧盟(EU) 2023/826等严苛能效法规(如联网待机功耗≤2.00W的要求),从电源源头实现绿色节能。结合全面集成的保护逻辑与深度优化的应用支持,TMI3363在动态性能、精度、可靠性、能效及易用性上实现了均衡领先,为工程师提供了“开箱即用”的高可靠性选择,尤其适用于对响应速度、输出精度、系统稳定性及能效合规有严苛要求的应用场景。