今日,南芯科技(证券代码:688484)宣布推出面向工业市场的可并联大电流负载点电源 (POL, Point of Load) SC812C0,为边缘计算 SoC、通信设备、服务器、交换机等场景提供高效率、高瞬态性能的电源管理解决方案。SC812C0 尺寸仅 4mm*5mm,兼容 PMBus 接口,单芯片可支持 30A 输出电流,同时可扩展至最多 8 个模块的并联,实现最高 240A 的大电流供电应用。

工业场景供电对 POL 的要求
POL 是靠近负载侧的 DC/DC 降压转换器,广泛应用于服务器、电信和网络基础设施等应用。这些场景通常采用分布式电源架构,将 12V 母线电压分配至多个 POL 电压轨,为芯片和子电路提供电源。这些电压轨对时序、精度、裕量和检测能力的要求非常严格,且电流范围可高至几百安培。POL 的核心优势在于减少传输损耗,提升供电效率,从系统设计端增强工业设备供电的鲁棒性。此外,POL 模块通常采用小型化设计,支持多个模块并联,轻松扩展电流能力,以满足高功率负载的需求。
支持 PMBus 接口,设计便捷灵活 在复杂的工业系统中,POL 电压轨数量可能超过 50 个,且各轨处理器/ASIC 的电压、时序、电流要求各不相同。为了实现更加灵活的电源轨管理,PMBus 这一标准化的便捷数字接口被用于简化配置、时序及电源检测。 SC812C0 支持高达 1MHz 时钟频率的 PMBus 接口,并兼容最新 PMBus 1.3.1 协议。用户可通过 PMBus 灵活配置以下参数: 输出电压(0.4V-5.5V) 开关频率(400kHz/ 600kHz/ 800kHz/ 1MHz) 工作模式(强制连续导通模式 FCCM 或脉冲跳过模式) 输出限流阈值 环路补偿 另外,SC812C0 还可实时监测输入电压、输出电压与电流及结温,具备多样化的保护功能(输入欠压保护、输出欠压过压保护、输出限流保护、过温保护),并提供 PG 与 PMB_ALT# 引脚用于故障管理与上报,确保工业系统的可靠性。
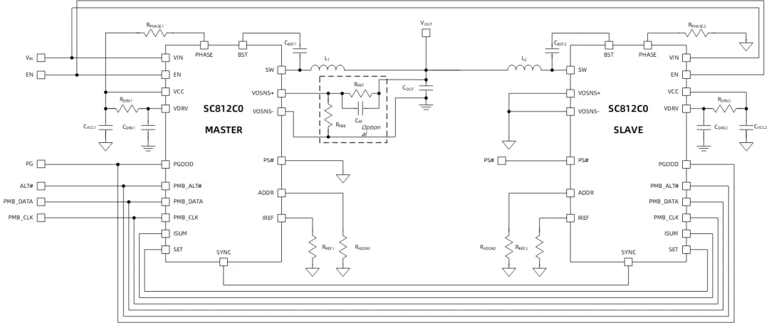
瞬态性能优异,并联多相输出 在大电流复杂系统中,负载电流的变化会引起更大扰动,且不同相位环路间可能相互干扰,增加功率损耗,影响系统稳定性。为提升系统瞬态性能,SC812C0 应用了南芯科技自研技术 VCARM-COT™ (Voltage Control Adaptive Ramp for Multiphase-Constant On Time),可精准控制不同相位的输出电流,避免电流急剧变化,保障了工业系统的稳定可靠。同时,VCARM-COT™ 技术还可助力 SC812C0 实现更灵活的系统控制,更高的噪音余量,并使系统能够在 PFM 和 CCM 模式之间平滑转换。 SC812C0 集成 4.0mΩ/1.4mΩ 的低导通电阻 MOSFET,可在单芯片上实现高效率、高瞬态性能的 30A 电源管理解决方案。在有外部 VBIAS 的情况下,支持 2.75V-16V 的宽输入电压范围,无 VBIAS 的情况下,支持 4.5V-16V 的宽输入电压范围,输出电压为 0.4V-5.5V。 SC812C0 可轻松扩展至最多 8 个模块的并联,实现最高 240A 的大电流供电应用,满足边缘计算等新兴应用的高电流需求。下图展示了两相 SC812C0 并联的电路:
两相 SC812C0 并联电路
南芯科技 DC-DC 产品家族 南芯科技现已建立起完整 DC-DC 产品家族。作为一款面向工业 POL 的高性能 DC-DC,SC812C0 进一步扩展了南芯科技 DC-DC 产品的应用场景。它支持 PMBus 接口,具备优异的瞬态性能,可实现单芯片 30A 输出电流,以及八相并联最高 240A 的大电流供电应用,为边缘计算、服务器等日益增长的工业应用提供更加可靠灵活的电源支持。
文章来源:南芯科技