本文阐述隔离式降压转换器的工作原理,以及应如何选择变压器,这是设计隔离式降压转换器的关键,并探讨在选择变压器时应考虑哪些参数、应采用哪些数学公式进行运算,以及这些参数会如何影响整个电路。
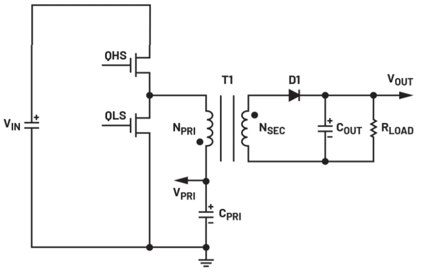
隔离式降压拓扑与通用降压转换器拓扑相似,如图1所示。使用变压器替换降压电路中的电感器,就可以得到隔离式降压转换器。变压器的副边可以独立接地。

图1. 隔离式降压拓扑。
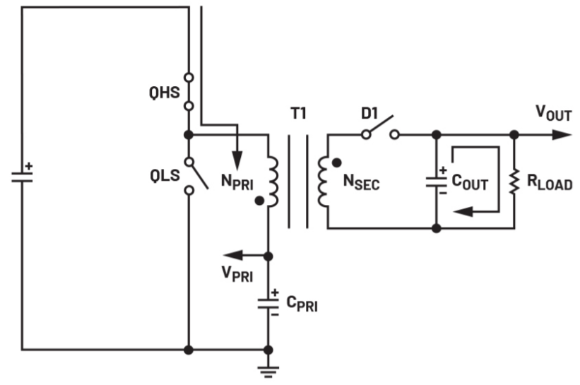
在导通期间,高侧开关管(QHS)接通,低侧开关管(QLS)断开。变压器的磁化电感(LPRI)此时被充电。电流方向如图2中的箭头所示。原边电流随时间线性增加。电流的斜率取决于(VIN – VPRI)和 LPRI。在此时段内,副边二极管D1反向偏置,电流从输出电容 (COUT)传输至负载。
图2. 导通时段等效电路。
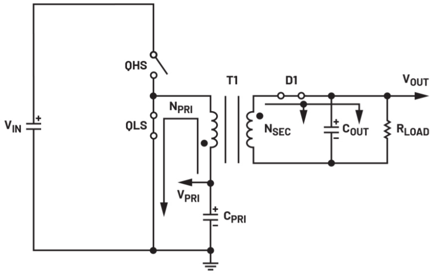
在关断期间,QHS断开,QLS接通。原边电感放电。原边电流从 QLS流向地,D1正向偏置,副边电流从副边线圈流向COUT和负载。在此时段,输出电容(COUT)被充电。(断开QHS和接通QLS不会改变电流方向;只会改变电流坡度。在正电流降至0 A之后,反向电流开始增大。)
图3. 关断时段等效电路。
在设计转换器时,应明确指定一些规格参数。它们将决定电路选用哪些器件尤其是选用那个变压器。
输入电压范围 输出电压 最大占空比 开关频率 输出电压纹波 输出电流 输出功率
最大占空比(D)通常介于0.4至0.6之间。最小输入电压(VIN_MIN)和最大占空比将决定原边输出电压(VPRI)。原边输出电压(VPRI)和副边输出电压(VOUT)将决定变压器的匝数比。
输出电流(IOUT)和输出功率(POUT)是影响变压器选择的重要参数。输出电流决定铜线的粗细,输出功率决定应使用哪个变压器线轴。线轴的磁导率决定它能存储多少电能,能输出多少功率。一般来说,DC输出电流乘以一个系数,就能得出电感(变压器)的纹波电流。占空比和开关频率可以用来计算TON时间,VIN、VPRI和纹波电流可以确定原边电感。分配的系数不能太大或太小,较大的系数会导致高纹波电流。高纹波电流可能达到半H桥限流值的,这会损坏MOSFET。由于存在ESR和ESL,输出电容将会承受大纹波电压。与之相反,当需要极小的纹波电流时,应使用电感值很高的电感器(变压器)。如果线圈匝数很多,则需要使用笨重的线轴。大电感会限制环路带宽,降低动态响应系数。
电能仅在TOFF时间内传输至副边线圈。匝数比可以通过公式1计算:
其中,VD表示副边二极管正向偏置电压。VPRI的最大占空比一般介于0.4至0.6之间。VPRI可以采用公式2计算:
其中,D为最大占空比,VIN_MIN为最小输入电压。使用公式2可计算出匝数比。在非隔离降压转换器中,电感两侧的纹波电流相同。利用公式3可轻松计算出所需的电感。
其中f为开关频率,ΔI为纹波电流。如前所述,我们设定纹波电流= DC输出电流 x 系数。
其中K为系数。但是,隔离式降压转换器拓扑中只有变压器,没有电感。如果其中的组件是变压器而非电感时,该怎么办?我们知道,电流比等于匝数比的倒数:
IPRITOFF是关断期间副边电流,它在关断期间会激励原边产生电流。应添加变压器双线圈电流,将其作为等效电感电流。
其中,ILeq表示等效电感电流。如果变压器还有三个绕组,那么
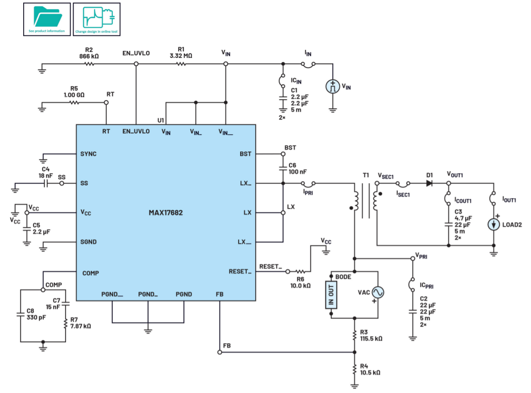
是这样吗?我们来看看基于MAX17682得出的仿真结果。图4显示 MAX17682电路,采用EE-Sim® OASIS绘制,由SIMetrix/SIMPLIS提供。变压器两侧装有电流检测探头,分别为IPRI和ISEC1。
图4. MAX17682典型电路,采用EE-Sim OASIS绘制,由SIMetrix/SIMPLIS供电。
图5. MAX17682典型电路的仿真电流波形。
图5显示两个探头的瞬态仿真结果。这两个电流波形是根据公式6得出并添加的。
添加的电流结果(红色)为三角波,其表现就像是非隔离降压转换器中的电感。因此,可以使用以下公式轻松计算出变压器的原边ΔI:
通常,采用0.2倍DC输出电流作为负载纹波电流。所以,K等于0.2 乘NSEC/NPRI。同时,原边峰值电流应低于开关限流值,其中IPK的计算公式如下:
变压器的原边电感可以使用以下公式计算得出:
根据匝数比、原边电感、输出功率、输出电流和隔离电压,可以决定应使用哪个电感。
下面介绍如何更好地理解和使用MAX17682数据手册中所示的公式(参见图6)。
图6. MAX17682数据手册的屏幕截图。
如前所述,可以将公式10改写为公式11,以得出关断期间的等效公式。
假设D为0.6,只有当ΔI为0.4 A,多项式(1 – D)和ΔI才会抵消。公式 11和图6所示的公式相同。数据手册中的公式已选择原边纹波电流。如果指定D为0.6,那么原边纹波电流为0.4 A。在数量上,TOFF占空比等于原边纹波电流。
根据图6所示的简化公式,指定原边纹波电流等于TOFF占空比时,可以更快完成设计。如果想更改原边纹波电流或使用其他参数,可以按照本教程说明进行操作。
文章来源:亚德诺半导体