圣邦微电子推出SGM37601,一款六通道40V高效率LED驱动芯片。该器件可应用于平板电脑和笔记本电脑等中尺寸LCD显示屏设备。
SGM37601是一款专为显示器应用设计的高效LED驱动器,旨在为LED阵列提供稳定的背光电源。该驱动器能够支持每串最多12颗LED串联,通过峰值电流模式控制,精确调节LED串的最小阴极电压至适宜的工作余量电压,从而确保电流的高精度和充足的电压裕度。
这款驱动器支持2.8V至24V宽输入电压范围,并能提供高达40V的输出电压。用户可以通过编程设置每通道的LED电流,设置范围从6mA至25mA。LED电流精度可达到±2%,匹配精度为±1.2%,从而保证LED串之间亮度的均匀性。
在调光控制方面,SGM37601提供了多样化的选项,以满足不同的调光需求:
PWM直接调光,最高频率25kHz,最小占空比1%;
PWM转模拟调光:
最高频率2kHz @ 12位分辨率;
最高频率4kHz @ 11位分辨率;
最高频率8kHz @ 10位分辨率;
PWM转混合调光:
最高频率2kHz @ 12位分辨率;
最高频率4kHz @ 11位分辨率;
PWM转混合-26kHz调光:
最高频率2kHz @ 12位分辨率;
最高频率4kHz @ 11位分辨率;
最高频率8kHz @ 10位分辨率。
用户可以通过I²C接口灵活编程设置LED电流、开关频率和调光模式,开关频率可在100kHz至1.6MHz范围内编程。
SGM37601内置6个电流源,电流匹配精度高达±1.2%,确保LED串之间亮度的均匀性。它还内置了40V功率开关,导通电阻(RDSON)为155mΩ,结合峰值电流模式控制,实现高效率的同时,提供逐周期过流保护。开关频率可在100kHz至1.6MHz范围内进行调节,以适应不同的应用需求。
此外,SGM37601具备先进的开关压摆率控制功能,可选择内部或者外部两种补偿配置,同时提供灵活的补偿参数、可编程PFM模式、可自定义频率调节,以及可编程淡入/淡出时长。它还带有MTP的嵌入式存储器,方便客户存储默认配置。
在保护功能方面,SGM37601提供了全面的保护措施,包括LED灯串开路保护、LED过压保护、短路保护以及逐周期过流保护。用户还可以编程设置输出过压限制,默认值为36V,并且这款驱动器还具备可编程过温保护,确保在各种工作条件下的安全性和可靠性。
SGM37601采用符合环保理念的绿色封装,提供TQFN-3.5×3.5-20L和TQFN-3×3-24L两种封装规格,不仅效率高,而且所需的组件尺寸较小,适合空间受限的应用场景。这款驱动器以其高性能和灵活性,成为显示器背光应用的理想选择。

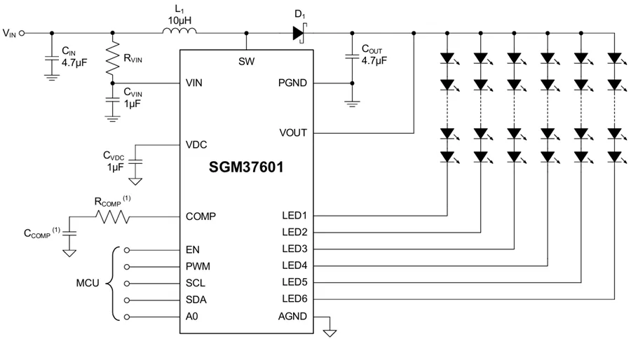
图1 SGM37601典型应用电路

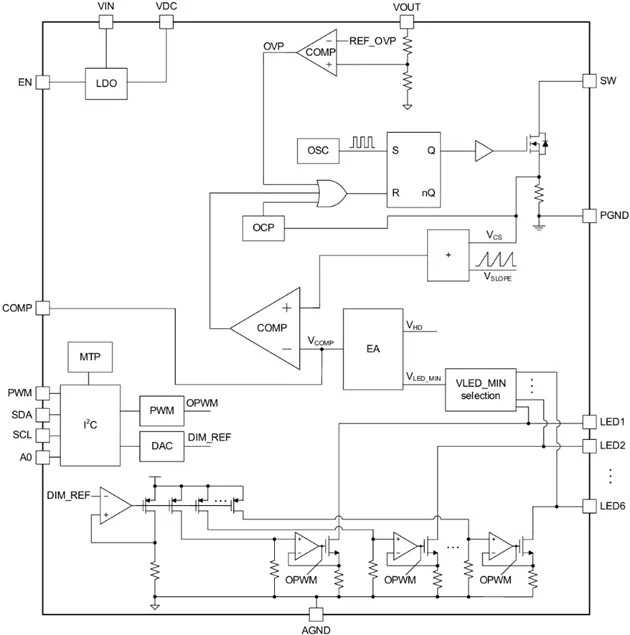
图2 SGM37601功能框图
文章来源:圣邦微电子