圣邦微电子推出 SGM8191,一款带参考电压和比较器的电流检测放大器。该器件具有快速响应的特性,可应用于工业设备、电流分流测量、电池管理系统和电机控制等场景。
SGM8191 是一款集高压、高精度于一体的高端电流检测放大器,其内部集成电压基准和比较器,能够为电流检测提供精准且可靠的解决方案。
SGM8191 内置放大器具有如下显著特征: 在 +25℃ 时的输入失调电压低至 ±20µV(典型值),极大程度上保证了测量的精确性; 增益误差仅为 -0.05%(典型值),确保在各种应用中都能保持高度的准确性; 250ns 的快速阶跃响应,能够迅速应对电流的瞬时变化,及时反馈精确的测量结果; 通过外部电阻,用户可以灵活地设定放大器的增益,以满足不同电流动态范围下的电流精确测量; 2MHz 的带宽能够快速检测电机控制等重要应用中的误差,例如电流检测和保护,确保在高速运行的系统中也能保持稳定的性能表现。 SGM8191 内部集成的比较器具备如下功能和特征: 0.5µs 的快速响应时间,加上低阈值误差。使其能够及时、准确地检测到过流状态,并迅速做出响应,为整个系统提供可靠的保护; 透传或锁存功能,用户通过锁存控制引脚,可以灵活地控制比较器输出为透传或锁存状态,从而更可靠地进行系统过流告警的状态判断; 上电复位,确保了设备在启动时能够处于一个稳定且可靠的状态; 过流阈值电压可通过外部电阻进行设置,且输入端和输出端相互独立,且输出端为开漏设计方便上拉不同的电平。 SGM8191 的芯片供电 Vs 支持 2.7 到 60V 供电电压范围,Vs 可以直接接在待检测的电源轨进行供电,从而简化系统供电。器件的典型总传播延迟仅为 1µs,这使得该器件能够快速响应过流情况,及时采取措施以保护电路或负载免受损害。因此,SGM8191 非常适合用于高速应用,其比较器的高精度阈值和锁存功能,为高速电流检测提供了可靠保障,能够满足各种对速度和精度有高要求的应用场景。 SGM8191 提供符合环保理念的 TDFN-2×3-8CL 和 MSOP-8 绿色封装,其工作温度范围为 -40℃ 至 +125℃。此外,SGM8191 的供电电流仅为 65µA(典型值),这一低功耗特性有助于显著降低整个系统的能耗。
图 1 SGM8191 典型应用电路

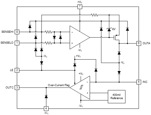
图 2 SGM8191 功能框图
文章来源:圣邦微电子