圣邦微电子推出 SGM25642,一款 5.5V,15A 峰值电流能力,具备可编程软启动、电流监测和输出放电功能的低导通电阻负载开关。该器件可应用于笔记本电脑和平板电脑、便携式设备、固态硬盘和手持设备。
SGM25642 是一款高性能单通道负载开关,具备受控的上升速率。通过在 SS 引脚上配置额外的电容,用户可以灵活地对 VOUT 上升时间进行编程,从而有效降低浪涌电流。该器件内置一个低导通电阻(RDSON)的 N-MOSFET,能够在 2.8V 至 5.5V 的输入电压范围内高效运行,同时支持高达 12V 的 VIN 浪涌电压。
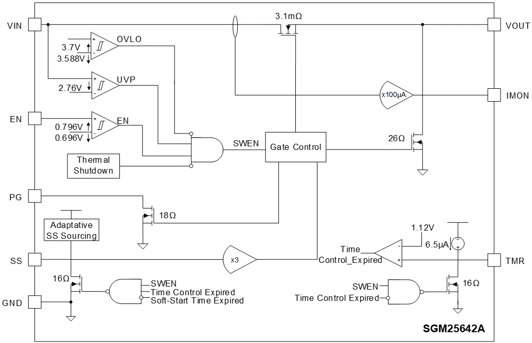
SGM25642 可承载 12A 的连续电流,且可通过 IMON 引脚进行精准监测。EN 引脚则用于控制开关的开启与关闭状态。此外,SGM25642 还具备一系列先进功能,包括可编程的消抖时间、可调的启动上升速率、快速输出放电功能、电流监测、PG 指示、过压保护以及热保护。其 VIN 欠压保护阈值分别为:SGM25642A 为 2.76V(典型值),SGM25642B 为 2.66V(典型值)。该器件的工作结温范围为 -40℃ 至 +125℃,并提供符合环保理念的 UTDFN-2.2×2-12L 绿色封装,以满足不同应用场景的需求。

图 1 SGM25642 典型应用电路

图 2 SGM25642 功能框图