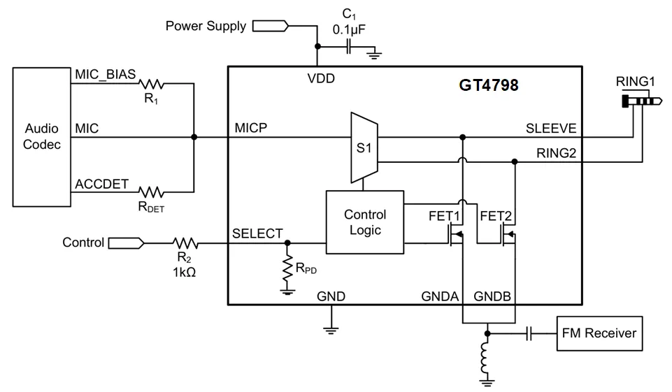
GT4798是一款音频耳机模拟开关,用于检测3.5毫米配件并通过外部控制模块切换SLEEVE和RING2引脚。GT4798的主要结构是一组单刀双掷开关,在SLEEVE和RING2引脚分别有对地的低阻抗MOSFET,电阻低至70mΩ,保证了极低的音频信号串扰。该芯片的接地MOSFET设计支持 FM 信号直通,使得在移动音频应用中,耳机接地线可作为FM天线使用。耳机通道的电阻为5Ω,总谐波失真为0.01%,在20KHz下通道间串扰为-110dB,极大提升了音频信号传输的稳定性。

功能特性
电源电压:2.6V ~ 5.0V
静态电流:2μA MIC开关电阻:5Ω 接地MOSFET电阻:70mΩ 接地MOSFET带宽:100MHz PSRR:100dB@217Hz 通道间串扰:-110dB@20KHz 关断隔离度:-110dB@20KHz 总谐波失真:0.01%
产品优势
GT4798在差分端具有70mΩ极低的对地MOSFET电阻 接地MOSFET设计支持 FM 信号通过,可以作为天线使用,适用于多种场景 总谐波失真较低,具良好信号完整性

典型应用

GT4798典型应用框图
文章来源:谷泰微