工业4.0的核心是工厂自动化,工业机器人、自主移动机器人(AMR)和协作机器人对于实现现代工业4.0至关重要。机器人正日益智能化,协作能力不断增强,能够在有人或无人干预的情况下高效完成复杂任务。随着自动化程度和机器人使用率的提升,对机器人控制系统的安全和安防要求也不断提高。机器人最初主要用于工厂车间,但现在,机器人已应用于医疗、军事、物流、农业等众多领域。相较十年前,安全和安防的重要性显著提升,事故在所难免,但由恶意攻击引发的事故后果尤其严重。
机器人控制系统中的安全风险
图1展示了典型的安全风险,攻击者可以利用这些安全漏洞对机器人控制系统发起恶意攻击。

图1. 机器人控制系统中的安全风险
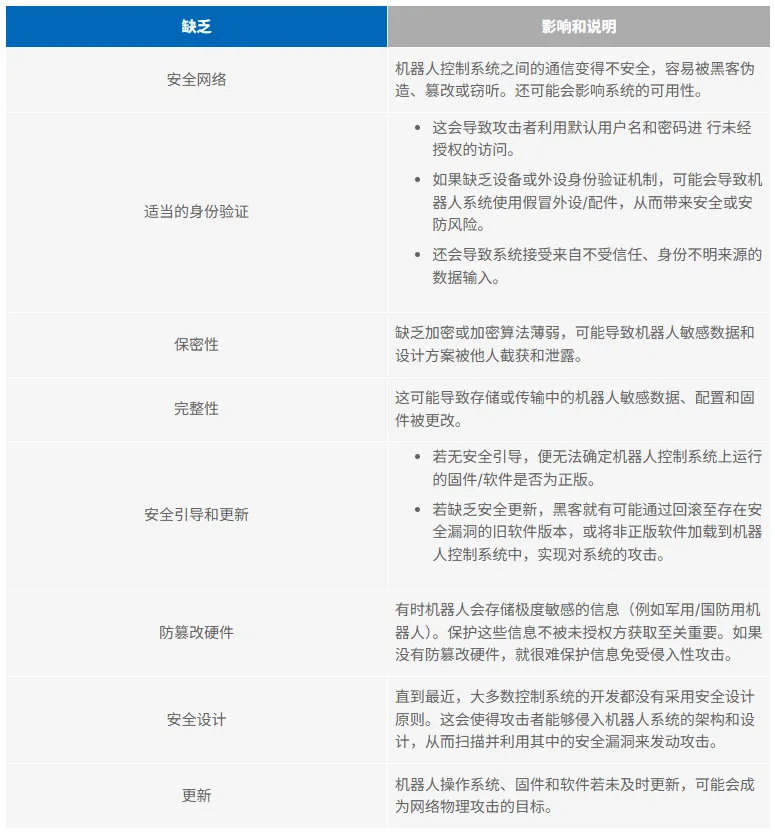
表1列举了一些需要关注的问题。

表1. 安全风险问题
注:相当一部分安全风险来源于软件漏洞。
增强网络韧性和保障安全运营
网络安全环境正快速演变,针对工业及机器人行业的法律法规日益增多。其中,针对网络安全的法规有《 欧盟网络安全法案》、《欧盟网络弹性法案》和《美国关键基础设施网络事件报告法案》等。中国和印度的相关法律法规也在持续完善中。《NIST操作技术(OT)安全指南》和 IEC 62443 等标准为我们提供了系 统指导,使我们能够采取“安全设计”的方法来设计和开发控 制系统,从而提升系统抵御网络攻击的能力。
工业自动化和控制系统安全要求
IEC 62443是针对 IACS 的安全标准。它是工业自动化控制系统开发中广泛采用的标准,获得了大多数法规的推荐和认可,其重要性不言而喻。实施该标准有助于我们遵循相关法规,降低控制系统中潜在的网络安全风险,修复控制系统中的安全缺陷,保护关键资产,并实现其他诸多目标。

图2. IEC 62443是一项全面的安全标准
该标准的某些部分侧重于流程和程序,而IEC 62443-4-1和IEC 62443-4-2则专门解决组件安全性问题。根据IEC 62443-4-2,组件类型包括软件应用、主机设备、嵌入式设备和网络设备。该标准根据组件满足的组件要求(CR)和增强要求(RE),定义了每种组件类型的能力安全级别(SL)。其中定义了四个安全级别(SL):SL0至SL3。SL2和SL3级别明确要求采用基于硬件的安全机制。
为了构建安全的机器人控制系统,需要解决“机器人控制系统中的安全风险”部分中重点指出的风险。所需的关键能力和技术包括:
安全认证:集成安全认证器来验证设备/组件身份。
安全协处理器:利用专用硬件实现安全存储和加密操作。
安全通信:实施加密协议以保护数据交换。
访问控制:实施细粒度权限管理机制,防止未经授权的系统 访问。
物理安全措施:采取措施防止物理篡改。
交钥匙安全IC(例如安全认证器和协处理器)专为满足上述要求而设计,易于实施且具有成本效益。除了这些固定功能IC,还有专为主机处理器设计的全套软件协议栈。
注:使用分立安全元件可防止被攻陷的应用处理器访问物理隔离的独立IC中存储的凭证,从而增强系统强韧性。
除了上述方面之外,系统开发人员还必须采用结构化的安全开发方法,涵盖需求收集、威胁建模、安全设计、实现、测试、认证和维护等环节。遵循安全开发生命周期(SDL)可确保从一开始就将安全性融入到开发过程中。
ADI不仅仅是 MAXQ1065 和 DS28S60等交钥匙安全IC的供应商,更是帮助机器人行业的客户满足多样化安全要求的合作伙伴。凭借在安全和机器人技术领域的深厚专业积累,ADI成为应对机器人系统安全方面独特挑战的理想解决方案提供商。我们深谙相关领域,能够帮助客户打造整合了硬件、软件和系统级考量的全面解决方案。
鉴于机器人系统的安全性需要全盘考虑,因此ADI不仅提供元器件,更着眼于系统整体层面。我们综合考虑硬件、软件、通信和集成等因素,确保所有关键组件无缝集成。
ADI的无线电池管理系统(wBMS)是与汽车行业成功合作的典范,充分展现了ADI在实施强大安全措施方面的出色能力。通过与客户密切合作,ADI开发出了高度安全可靠且通过ISO 21434认证的wBMS系统,彰显了ADI致力于提供全面解决方案的承诺。在机器人行业推动类似协作,将能充分发挥ADI在安全实施方面的专业能力。通过与利益相关方密切合作,ADI可以利用自身在汽车领域的经验和成功实践,为开发安全可靠的机器人系统做出贡献。
ADI凭借全面的技术能力和对安全的高度关注,成为系统设计领域的理想合作伙伴,在所有与网络安全相关的工作中提供可靠的专业知识和支持。
图3展示了机器人关节内一种可能的机器人关节控制系统设计。

图3. MAXQ1065在机器人关节控制系统中的可能用途
在这项设计中,MAXQ1065的潜在价值得到了明确体现,它能够实现安全引导功能,进而提升整个系统的安全性。MAXQ1065还具备多种附加特性,例如安全密钥存储、安全通信协议和加密操作。
机器人技术的未来发展,离不开网络安全的保驾护航。安全认证、加密通信和供应链安全等强有力的措施,对于防范威胁至关重要。通过把网络安全置于优先位置,并充分发挥ADI的专业优势,我们不仅能够全面释放机器人技术的潜力,还能有效应对互联世界中的新兴风险。
文章来源:ADI