LP3375是一款具有高效率可深度调光的降压型LED恒流驱动控制器,适用于中大尺寸电视机和显示器的背光应用,采用准谐振的控制方式,实现MOSFET谷底开通,降低了MOSFET的开关损耗,使系统具有较高的转换效率和良好的EMI表现。

LP3375既支持低频LPWM直接斩波调光,也支持HPWM转模拟调光,分别可实现调光比低至1%,而且可以两种方式混合调光,最小调光比可达到0.01%。芯片集成了高精度的电流采样和电流过零检测技术,可实现高精度的调光线性度及一致性,不同输出灯压下灯电流一致性较好。
LP3375针对LED驱动应用提供完备的保护功能以保障系统的安全运行,包括二极管或电感短路保护,MOS短路保护,LED短路保护,LED开路保护,LED对GND短路保护,采样电阻短路和开路保护,芯片过温保护等。

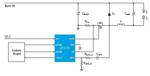
LP3375典型应用电路图
LP3375采用标准SOP8封装,广泛应用于电视机和显示器的LED背光驱动。
LP3375主要特点
高调光比和良好的调光线性度
支持HPWM转模拟调光,调光比1%~100%

支持LPWM直接调光, 调光比1%~100%

支持LPWM和HPWM混合调光
100%调光下VREF精度±2%
LPWM和HPWM均具有ON/OFF功能,在使用一种调光模式下仅需要一个IO口
系统高效率
准谐振控制模式,精确实现MOSFET零电压开通,减小开关损耗,提高了系统效率,提升系统EMI表现
具有抖频功能,提升系统EMI
采用低端MOS buck架构,简化了驱动电路
通过CS电阻设置LED电流,简化了系统应用设计
输入特性
VCC电压范围:9~30V
Standby模式低功耗: 15uA
完备的保护特性
VIN UVLO
Cycle-by-cycle current limit
LED 短路保护
LED开路保护
二极管或电感短路保护
MOSFET漏源短路保护
CS采样电阻短路、开路保护
芯片过温保护OTP
保护触发时nFAULT通知MCU
封装
SOP8
具体性能参数指标可联系微源获取数据手册
文章来源:微源半导体