在上期中,我们探讨了如何在 PFC 电路中使用小型升压转换器提高功率密度。
本期,为大家带来的是《交流电机驱动器中的隔离式电压检测》,将介绍交流电机驱动器终端设备中三种常见的电压测量过程的概念和工作原理,从而为选择适当的隔离式放大器提供指导。
引言
汽车和工业终端设备(如电机驱动器、串式逆变器和车载充电器)在高电压下运行,而人直接碰触到高电压时会发生危险。隔离式电压测量可帮助优化运行,并保护人员安全,避免他们碰到执行某种功能的高压电路。
隔离式放大器专为高性能而设计,用于跨隔离栅传输电压测量数据。隔离式放大器的选型标准包括隔离规格、输入电压范围、精度要求以及高压侧供电方式(通常受应用的测量位置影响)。
本文通过说明如何评估交流电机驱动器终端设备中三种常见的电压测量过程,为选择适当的隔离式放大器提供指导。
第一个标准是要求的隔离规格。德州仪器 (TI) 的隔离式放大器和调制器通常根据器件级标准,如德国标准化协会 (DIN)、德国电气工程师协会 (VDE) 0884-17、DIN 欧洲标准 (EN) 国际电工委员会 (IEC) 60747-17 和美国保险商实验室 (UL) 1577,经认证列于基础型或增强型隔离等级。
输入电压范围、精度要求和高压侧供电方式的选择取决于应用中电压节点的测量位置。图 1 是交流电机驱动器的简化方框图,其中包括用于电压测量的三个常用位置:左边是交流电源,中间是直流链路,右边是电机相位。隔离式放大器精度高且易于使用,很适合用于这类测量。

图 1:交流电机驱动器应用
如图 1 左侧所示,交流电源输入通常作为三相中心接地电源系统,具有 120VRMS/208VRMS(美国)和 230VRMS/400VRMS(欧洲)电压。此电压测量所需的精度通常不高,而且并不是必需的。如果您要测量交流电源,请考虑具有双极高阻抗输入的器件,如 TI 的 AMC1350 或 AMC3330。在相对于中性点电压测量三相交流电压时,可以将单个隔离式电源用于执行测量的所有三个隔离式放大器。在相间测量三相交流电压时,请考虑使用带有集成直流/直流转换器的器件,以简化设计。图 2 显示了相应的 AMC3330 电路图。

图 2:具有内部直流/直流转换器的 AMC3330 隔离式放大器
要计算电机驱动器中的脉宽调制 (PWM) 占空比,通常需要测量图 1 中间显示的直流链路电压,且精度为 1% 或以上。
在制动操作期间,直流链路电压增加,需要主动限制此电压,以保护功率级,例如通过启用再生制动提供保护。低延迟测量能够对过压事件更快做出响应,并使系统在更接近其硬件极限的情况下运行,实现更严格的设计裕量和更低的系统成本。直流链路电容通常为几百 µF,要在维修设备前确定直流链路电容是否已适当放电至安全水平,需要在低电压 (<100V) 下进行准确测量。此外,高分辨率交流纹波测量可以测量连接的交流电源中的相位检测损耗,可能无需进行单独的电网侧相位测量。纹波电压的频率是:在 60Hz 三相电源电压下为 360Hz,或在 50Hz 三相电源电压下为 300Hz,因为有六个半波进行整流。在低负载下(当电机未在旋转时),纹波电压幅度会很低;因此,您可能需使用调制器来进行超高分辨率测量。具有单极输入范围的隔离式放大器(如 TI 的 AMC1351(0 到 5V 输入范围)或 AMC1311(0 到 2V 输入范围))专为直流链路电压测量设计。它们需要以 DC– 为基准的本地电源为高压侧供电,例如图 3 显示的隔离式变压器电路。替代方法是使用带有集成直流/直流转换器的器件,如 AMC3330。

图 3:AMC1311 隔离式放大器与分立式隔离变压器电路
基于直流链路测量和 PWM 占空比来测量实际相电压而不是估计相电压,能够进一步改进无传感器交流电机驱动器的性能。直接测量相电压可提供更加精确的结果,因为这包括系统中的所有损耗以及 PWM 死区时间失真的影响。一种方法是测量相对于 DC- 轨的所有三个相位,使用三个单极输入隔离式放大器和单个隔离式电源(如图 3 所示)为所有三个隔离式放大器的高侧供电。
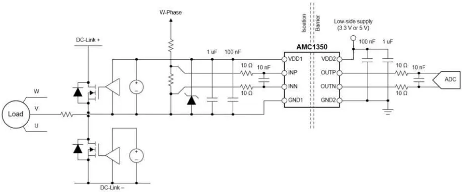
节省硬件成本的替代方法是仅测量两个相间电压并计算第三个电压。此方法仅需要两个具有双极输入范围的隔离式放大器,并尽可能减少了固件侧的额外工作。两次测量相对于其中一个相电压进行,这需要通过顶部绝缘栅双极晶体管 (IGBT) 的高侧栅极驱动器浮动电源为隔离式放大器供电,如图 4 所示。带有内部直流/直流转换器的器件(如 AMC3330)大大简化了电路,可节省更多空间并提高系统效率。

图 4:带有浮动电源的 AMC1350 隔离式放大器
对于每种电压测量,电阻分压器必须降低高压节点的电压,以匹配隔离式放大器的输入范围。在设计电阻分压器电路时,存在三种常见挑战:
从隔离式放大器流动到检测电阻的输入偏置电流会产生失调电压误差。
检测电阻与隔离式放大器的输入阻抗并联,降低有效检测电阻并产生增益误差。此外,隔离式放大器的输入阻抗由于工艺变化,在器件之间会有 ±20% 的偏差,如果未予说明,会显示为增益误差。
电阻分压器和隔离式放大器的输入阻抗都存在温漂。
从 TI 的隔离式电压检测放大器系列中选择具有高输入阻抗且输入偏置电流可忽略不计的器件,可以显著减少攻克上述挑战所需的工作量;不过,可以使用具有输入偏置电流的低输入阻抗隔离式放大器来设计高精度电压测量电路。
具有较宽输入范围的隔离式放大器对于输入噪声的敏感度较低,在低输入电平下可提供较高精度。不过,输入电压较高的器件通常具有较低的输入阻抗(如表 1 所示),并且需要增益校准才能达到较高的精度水平。高阻抗输入器件提供较高的未校准精度,并可减少设计工作量。

表 1:德州仪器 (TI) 的电压检测隔离式放大器
结论
德州仪器 (TI) 提供适用于高阻抗电压测量的各种隔离式放大器,能够让您在成本、性能、易实现性和布板空间之间做出适当权衡,从而根据您的要求优化设计并满足行业隔离性能标准。
文章来源:德州仪器