圣邦微电子推出 3V 至 17V 输入,采用 AHP-COT 控制的车规级同步降压转换器 SGM61111Q

圣邦微电子推出 SGM61111Q,一款 3V 至 17V 输入、1A 输出,采用 AHP-COT(自适应高精度恒定导通时间)控制的车规级同步降压转换器。该器件可应用于汽车摄像头、高级驾驶辅助系统(ADAS)、汽车信息娱乐与仪表盘、车身电子与照明。

SGM61111Q 是一款专为高密度设计而优化的高频同步降压转换器,能够实现简单快速的应用部署。其 2.1MHz(典型值)的开关频率与 AHP-COT(自适应高精度恒定导通时间)控制相结合,不仅确保了高输出电压精度和快速瞬态响应,还支持使用更小尺寸的 LC 输出滤波元件,从而有效节省空间。该器件的输入电压范围为 3V 至 17V,使其能够广泛应用于 12V 输入电源轨以及各种电池供电场景,包括锂离子电池。此外,SGM61111Q 支持 100% 占空比操作,并可为可调电压版本提供高达 1A 的连续输出电流。其使能输入(EN)和电源良好输出(PG)引脚还具备电源排序功能,进一步增强了其在复杂电源管理系统中的适用性。

在节能模式(PSM)下,SGM61111Q 的输入电压(VIN)静态电流可降低至 22μA(典型值),显著提升了轻载条件下的效率。该器件能够在 PWM(脉冲宽度调制)模式与 PSM 之间无缝切换,根据负载电流在 DCM(不连续导通模式)与 CCM(连续导通模式)切换点自动调整工作模式,从而在整个负载范围内保持高效率。在关断模式下,器件完全关闭,电流消耗降至 1.2μA(典型值),进一步降低了功耗。

SGM61111Q 通过了 AEC-Q100 认证,符合汽车应用的严格要求。其工作温度范围为 -40℃ 至 +125℃,确保了在极端环境条件下的可靠性和稳定性。该器件还具备一系列特性,包括 0.9V 至 5.5V 的可调输出电压、内部补偿、170µs(典型值)的软启动时间、软启动期间的预偏置功能、欠压锁定(UVLO)、热关断保护、短路保护以及过温保护,为系统提供了全方位的保护机制。SGM61111Q 采用符合环保理念的 TDFN-2×2-8AL 绿色封装。

SGM61111Q,以高性能和高可靠性,为汽车应用保驾护航。

图 1 SGM61111Q 典型应用电路图.png

图 1 SGM61111Q 典型应用电路图

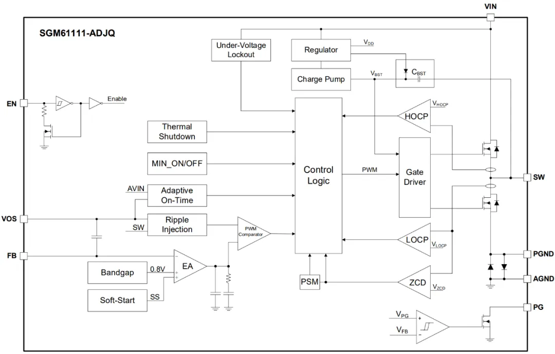
图 2 SGM61111Q 功能框图.png

图 2 SGM61111Q 功能框图

关于圣邦微电子

圣邦微电子(北京)股份有限公司(股票代码 300661)专注于高性能、高品质模拟集成电路的研发和销售。产品覆盖信号链和电源管理两大领域,拥有 32 大类 5200 余款可供销售型号,全部自主研发,广泛应用于工业、汽车电子、通信设备、消费类电子和医疗仪器等领域,以及物联网、新能源、机器人和人工智能等新兴市场。