隔离 SEPIC

本期,我们将介绍隔离单端初级电感转换器 (SEPIC)的详细知识。

如果有人问您应使用哪种拓扑来实现隔离式低功耗输出,那么您可能首先会想到反激式拓扑。虽然反激式拓扑是一种出色的拓扑结构,具有低成本、低元件数量和易于增加更多输出等优点,但它仍有几项缺陷。与反激式变压器漏电感相关的场效应晶体管 (FET) 和整流器振铃会产生电磁干扰 (EMI)、增加元件应力并降低效率。此外,当存在多个输出时,难以获得良好调节的电压,尤其是在负载变化较大的情况下。下面了解一下另一种方法,即隔离单端初级电感转换器 (SEPIC) 如何减轻反激式拓扑的一些问题。

SEPIC 是非隔离式拓扑。不过与反激式拓扑一样,您可以轻松添加额外变压器绕组来产生隔离式输出。图 1 简化原理图显示了一个标准 SEPIC 转换器,该转换器在左侧生成一个非隔离式输出,在右侧额外生成两个隔离式输出。第一个隔离式绕组提供标称 6V 输出,作为 5V 线性稳压器的输入。第二个隔离式绕组堆叠在第一个绕组之上,产生非稳压 12V 输出。

您需要在 VOUT1 的变压器绕组和隔离式绕组(VOUT2、VOUT3)之间实现紧密耦合,因为这些绕组中的能量同时传输到全部三个输出。这些绕组之间的漏电感只会降低它们的电压调节性能。不过,SEPIC 的初级绕组和 VOUT1 绕组之间不需要紧密耦合。之所以能够实现超小 FET 振铃,是因为当升压 FET 关断时,电容器 CAC 为泄漏能量进入 VOUT1 提供了一条低阻抗路径。由于 SEPIC 的初级绕组电压波形的振铃比反激式拓扑小得多,因此改善了输出电压调节性能,特别是在经常发生尖峰峰值检测的极端交叉负载条件下。

图 1:具有额外绕组的 SEPIC 转换器提供隔离式输出.png

图 1:具有额外绕组的 SEPIC 转换器提供隔离式输出

在所有 SEPIC 中,初级绕组与 VOUT1 绕组之间的匝数比必须为 1:1。但所有其他输出都不受此匝数比的限制,您可以对其进行调整以提供任何所需的输出电压,可以使用方程式 1 轻松计算出输出电压:

方程式 1.png

方程式 1

图 2 显示了 SEPIC 和反激式转换器之间的 FET 电压振铃差异。只需移除 CAC 即可从 SEPIC 电路获得反激式 FET 电压波形,从而将其转换为反激式电路。消除 FET 上的振铃可显著降低传导到隔离式输出的非耦合能量,从而改善调节性能。

图 2:SEPIC FET 上的电压振铃比反激式低.png

图 2:SEPIC FET 上的电压振铃比反激式低,因此可降低应力并改善输出电压调节性能

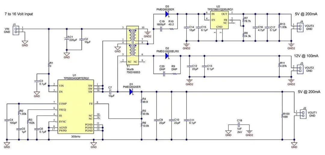
图 3 显示了用于获取图 4 中调节数据的测试电路原理图,而图 5 显示了实际硬件的照片。此设计使用初级侧反馈在 VOUT1 上实现稳定电压。隔离式输出依赖于变压器紧密耦合和小型预负载的组合来获得合理的电压调节。由于线性稳压器保持隔离式 5V 输出恒定,因此其最小和最大输入是首要问题。如果线性稳压器的输入过低,则输出电压会下降。相反,如果线性稳压器的输入过高,则将消耗过多功率。

隔离式输出的调节数据显示,在极端交叉负载条件下,会出现最坏情况下的最小和最大电压。当隔离式绕组为最大负载且 VOUT1 处于空载状态时,隔离式绕组上的电压最小。当隔离式绕组处于空载状态且 VOUT1 为最大负载时,隔离式绕组上的电压最大。根据测试数据,我测得调节变化小于 ±4%。尽管这些结果并不代表所有设计,但这表明,类似设计可以合理实现 ±5% 的电压调节,而反激式更可能至少高出几个百分点。

通过实施同步整流器,可以大大改善反激式的交叉调节。但是,这需要使用成本更高的 FET 和额外的驱动电路。您可以将相同技术应用于隔离式 SEPIC 转换器,但用于非隔离式输出的整流器也需要保持同步。

图 3:具有双路隔离式输出的实际 SEPIC 设计.png

图 3:具有双路隔离式输出的实际 SEPIC 设计

图 4:测得的电压调节数据.png

图 4:测得的电压调节数据

图 5:原型电路硬件.png

图 5:原型电路硬件

隔离式 SEPIC 转换器可能不是用于增加隔离式输出电压的首选,但与反激式转换器相比,它对于漏电感相关振铃的抗干扰度更高,因此可以改善输出电压调节性能。这样可能无需额外进行后置调节,从而节省成本。

文章来源:德州仪器