灿瑞科技推出可编程无电感单路LED闪光灯驱动器OCP86012

在追求极致小巧与高效能的今天,灿瑞科技推出OCP86012:一款专为智能手机、PAD、笔记本电脑等消费类电子产品相机补光设计的LED闪光灯驱动芯片。它不仅体积小巧,更拥有强大的性能,为设备带来全新的相机补光解决方案。

OCP86012.png

精细调控

OCP86012内置单路可编程1.5A电流源,提供128级精细可编程电流,无论是闪光灯/红外灯模式的9.57mA~1.5A,还是手电筒模式的1.7mA~361mA,都能轻松应对。高边电流源结构设计,确保LED灯珠阴极接地工作,最大化散热效果,延长使用寿命。

空间优化

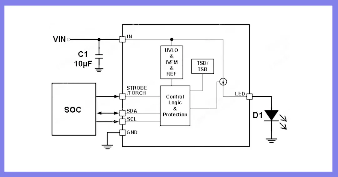
OCP86012提供了一款无电感的超小尺寸LED 闪光灯驱动方案,适用于LED 灯压低于输入电压的应用场景无电感方案减小了整体解决方案的成本及空间尺寸,支持三种模式:手电筒模式,闪光灯模式和红外灯模式。

OCP86012应用框图.png

OCP86012应用框图

智能保护

OCP86012 支持400 KHz I²C 数字接口控制,所有功能均可通过该接口实现。除 I²C 控制方式外,还提供了闪光灯和手电筒电流的硬件控制脚,可兼容硬件控制方式,提高了应用的灵活性。

OCP86012提供软启动、UVLO、TSD、TSB、Timeout、IVFM及LED 短路等保护功能,防止应用中的各类突发事件对芯片造成损坏,提高系统的可靠性。

OCP86012脚位图.png

OCP86012脚位图

产品特点

• 宽输入电压范围:2.7V~5.5V;

• 宽工作温度范围:-40℃ ~ 85 ℃;支持 Flash、Torch、IR 三种工作模式;

• 精准的单路 LED 电流源,Flash 电流和 Torch 电流均可调Torch 模式:1.7mA~361mA (128 steps)Flash 模式:9.57mA~1.5A (128 steps)

• LED 阴极接地提升散热效果

• 支持硬件控制 Flash 和 Torch

• 提供 Fash 电流电池低压检测功能 (IVFM)

• 提供 soft start、UVLO、LED short、TSD 和 TSB 保护功能

• 400 KHz I²C 兼容接口

• 兼容 1.2V/1.8V 平台

• 微小封装 WLCSP-8B

免费送样

OCS该系列产品目前已可提供样品,如需申请样品及技术支持请访问OCS官网留言进行申请。

文章来源:OCS灿瑞科技