圣邦微电子推出 SGM8196,一款支持 70V 输入共模电压、高压侧电流检测放大器。该器件可适用于直流电机控制、通信系统、光伏、电池充电设备、精密电流源、计算产品、和精密电源等应用的电流监控解决方案。
SGM8196 是一款专为高共模电压应用而设计的电流检测放大器,支持 2.7V 至 5.5V 的单电源工作电压,也支持 -14.5V 至 5.5V 的双电源工作电压。它具备广泛的共模电压范围,单电源模式下为 2.9V 至 70V,双电源模式下为 (-VS) + 2.9V 至 (-VS) + 70V。该芯片旨在将高压侧分流电阻的差分电压转换为相对于参考地(GND)的输出电压。SGM8196 还可以耐受 -75V 至 75V 的输入共模电压,这为存在感性负载或线路存在寄生电感场景的电流检测提供了更安全和更可靠的保障。SGM8196 提供单片四种不同的可调增益配置:20V/V、25V/V、50V/V 或 100V/V,可以通过 IO 灵活地在线配置四种不同增益,满足大动态、低损耗、高精度的电流检测需求。SGM8196 还具有高带宽,快速响应,高 CMRR,低 VOS 等优势。此外,SGM8196 采用符合环保理念的 SOIC-8 和 TSSOP-8 绿色封装,并在 -40℃ 至 +125℃ 的温度范围内稳定工作。

图 1 SGM8196 单电源运行示意图

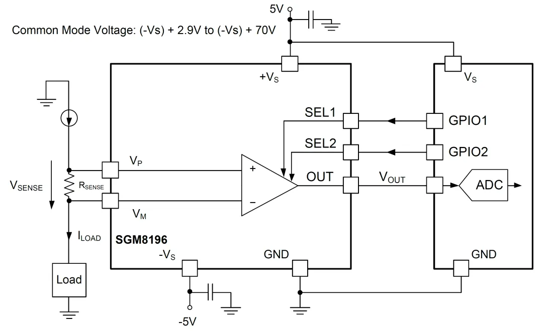
图 2 SGM8196 双电源运行示意图
关于圣邦微电子
圣邦微电子(北京)股份有限公司(股票代码 300661)专注于高性能、高品质模拟集成电路的研发和销售。产品覆盖信号链和电源管理两大领域,拥有 32 大类 5200 余款可供销售型号,全部自主研发,广泛应用于工业、汽车电子、通信设备、消费类电子和医疗仪器等领域,以及物联网、新能源和人工智能等新兴市场。