文章概述
本文首先介绍了一个典型的共射极放大器,然后探讨了发射极旁路电容器的工作原理。我们将研究电容器对增益、失真和频率响应的影响,同时探讨部分旁路发射极电阻的优势。
共射极(CE)放大器中的发射极旁路电容器的作用是什么?
共射极(CE)放大器的发射极电阻是设定放大器增益的重要组件之一。它通过限制对放大器级的负反馈量来实现这一功能。简而言之,发射极旁路电容器通过抑制反馈来增加放大器的增益。
通过调整R4(图1所示),可以改变被旁路的发射极电阻的比例来实现这些目标。
你可以在MultisimLive上加载此电路的交互式仿真。

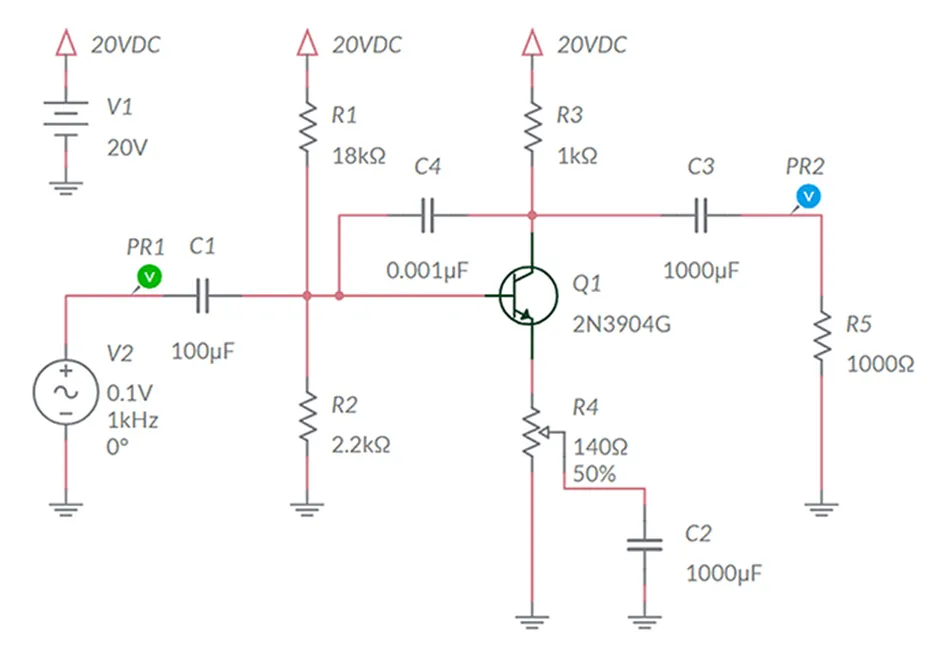
图1:典型的A类共射极放大器,使用2N3904晶体管。可变电阻R4设定发射极电阻的旁路比例。
增益演示
让我们首先观察发射极旁路电容器对放大器增益的影响。图2显示了在以10%的增量调整可变电阻R4时放大器的响应。可以看到,响应是非线性的,当C2直接连接到晶体管的发射极时,增益增加。该图还表明更高的增益伴随着更大的失真。
需要注意的是,图2是使用Multisim live的“参数”功能自动生成的。这个工具允许用户专注于某个组件并调整其数值。在此示例中,工具用于调整R4从0欧姆到140欧姆,且每个设置都会绘制相应的放大器输出。

图2:可变电阻R4调整后的放大器响应:绿色为输入,蓝色为输出。每条曲线代表给定电位器设置下的输出,每次增量为10%。最大增益和最大失真发生在C2直接连接到晶体管的发射极时。
技术贴士 :
直流偏置用于设定晶体管的工作点。R1、R2和R3设定了晶体管的静态(无信号)工作点。在此示例中,数值被选为在R3和晶体管集电极的连接处有大约一半的源电压。注意,直流偏置与C1、C2、C3和C4无关,这些组件仅与放大器的动态(交流)性能有关。
反馈的重要性
反馈和增益是本次讨论中的核心概念。如图2所示,发射极旁路电容器(图1中的C2)直接影响这两个参数。
负反馈的定义
负反馈对放大器性能有深远的影响。它使放大器更线性(更好的保真度)、更稳定、增加带宽,并减少噪声。这个性能提升是以牺牲增益为代价的。如图2所示,低增益(高反馈)配置将提供最佳的保真度。
技术贴士 :
作为一个设计练习,建议使用总谐波失真仪或简单的方法来测量性能。注意,测量应从低失真的信号源(如维恩桥振荡器)开始。
有关共射极放大器中的反馈机制及为什么需要发射极电阻,详情查看 “阅读全文”
一些想法
发射极旁路电容是决定放大器增益的几个器件之一。共发射极放大器是基于负反馈原理运作的。与运算放大器不同的是,这里没有“反馈线”。相反,反馈是通过晶体管中的电流实现的。当晶体管导通时,发射极电阻上产生的电压会产生一个与此相反的(负反馈)反应,试图关闭晶体管。发射极旁路电容在一定程度上可以调节反馈量,完全旁路发射极电阻时会得到最高增益。我们意识到电容电抗的重要性,当电容电抗相对于发射极电阻较低时,旁路电容开始起作用。
本文转载自:DigiKey电子技术台