电源管理通过一定的电路拓扑,将不同的电源输入转换成满足系统工作需要的输出电压。电源直接影响着系统性能,而决定电源性能的关键元件是电源管理芯片(Power Management Integrated Circuits,PMIC)。
PMIC最大的应用领域是电子消费产品,电信、工控设备、汽车终端等领域也都对PMIC有持续的需求。所有电子设备都有电源,但是不同的系统对电源的要求不同。为了发挥电子系统的性能,需要选择适合的电源管理方式。
1. 电源转换的基本需知
选择适当的电源管理元件取决于该应用的输入和输出条件。
电源输入是交流 (AC) 或直流 (DC)?
输入电压是高于或低于所需的输出电压?
所需的负载电流是多少?
负载是否对噪声敏感,或需恒流(如LED的应用),又或是变化较大的电流?

各应用基于其特殊的需求,会选择不同电源转换元件。下图显示数个应用实例和其典型常用的电源转换元件;

图 1. 电源管理的应用实例
从上述实例可清楚知道,欲得最佳元件选择就必须考虑各种参数。以下将会详细介绍这些参数。
2. 电源管理 IC 的选用标准
在设计时,首先考虑的是输入到输出的电压差 (VIN - VOUT)。在选择最佳的电源解决方案时,该应用的特殊需求,如效率、 散热限制、 噪声、 复杂度和成本等都必须考虑。
表1. 选择低压差稳压器、 降压、升压、升-降压转换器的基本标准

3. 检视主要电源架构及电源管理元件
当 VOUT 小于 VIN,所需输出电流和 VIN / VOUT 比是考虑选择低压差线性稳压器 (LDO) 或 降压转换器 (Buck)的重要因素。
低压差线性稳压器 (LDO) 非常适合需要低噪声、低电流及低 VIN / VOUT 比之应用。其基本电路图可见图 2。低压差线性稳压器 (LDO) 藉由线性方式控制导通元件的导通,以调节输出电压。线性稳压器提供准确且无噪声的输出电压,能快速因应输出端的负载变化。然而,线性调节意谓着输入输出的电压差乘上平均负载电流就是线性稳压器导通元件所消耗的功率,即Pd = (VIN - VOUT) * ILOAD 。高VIN / VOUT 比与高负载电流都会导致过多额外的功率损耗。

图 2. 低压差线性稳压器 (LDO) 基本电路示意图
功率消耗较高的低压差线性稳压器 (LDO) 需要较大的封装尺寸,而这会增加成本、PCB 板空间和热能消耗。所以当 LDO 功耗超过 ~0.8W 时,较明智的作法是改采降压转换器作为替代方案。
在选择 LDO 时,须考虑输入和输出电压的范围、LDO 的电流大小和封装的散热能力。LDO 电压差是指在可调节范围内,VIN - VOUT 的最小电压。在微功率应用中,如需靠单一电池供电很多年之应用,LDO 静态电流 IQ 必须够低,以减少电池不必要的消耗;而这类应用就需要特殊的、具低静态电流 IQ 之低压差线性稳压器 (LDO)。
降压转换器是一种切换式降压转换器,它可在较高的 VIN / VOUT 比和较高的负载电流之下,提供高效率和高弹性的输出。它的基本电路如图 3 所示。大多数降压转换器包含一个内部高侧 MOSFET 和一个低侧作为同步整流器的 MOSFET,借着内部占空比控制电路来控制两者的交替开、关 (ON/OFF) 以调节平均输出电压。切换造成的噪声可由外部 LC 滤波器来过滤。

图 3. 转换器基本电路示意图
由于两个 MOSFET 是交替开关 (ON 或 OFF),所以功率消耗非常小;藉由控制占空比,可以产生较大 VIN / VOUT 比的输出。内部 MOSFET 的导通电阻 RDS(ON) 决定了降压转换器的电流处理能力,而 MOSFET 的额定电压决定最大输入电压。开关切换频率与外部 LC 滤波器元件则共同决定输出端的纹波电压大小;较高开关切换频率之降压转换器所用之滤波元件可较小,但开关切换造成的功耗则会增加。具脉冲跳跃模式 (PSM) 的降压转换器会在轻载时降低其开关切换频率,从而提高轻载时的效率,此特性对需低功耗待机模式之应用是非常重要的。
升压转换器是用于 VOUT 高于 VIN 之应用。基本电路图如图 4 所示。升压转换器将输入电压升至较高的输出电压。其操作原理是经由内部 MOSFET 对电感器充电,而当 MOSFET 断路时,透过至负载端之整流器将电感放电。电感充电转为放电会使电感电压变为反向,从而升高输出电压使之高于 VIN。MOSFET 开关的 ON/OFF 占空比将决定升压比 VOUT / VIN,并且反馈回路也控制占空比以维持稳定的输出电压。输出电容是缓冲元件,用来减小输出电压连波。
MOSFET 电流绝对最大额定值和升压比一起决定最大负载电流,而 MOSFET 电压绝对最大额定值决定最大输出电压。有些升压转换器则会将整流器以 MOSFET 整合于内部,达到同步整流之功效。

图 4. 升压转换器基本电路示意图
升-降压转换器用于输入电压可能会改变,可低于或高于输出电压之应用。如图 5 所示的升-降压转换器中,当 VIN 高于 VOUT 时,四个内部的 MOSFET 开关将自动配置成降压转换器,而当 VIN 低于 VOUT 时则转为升压操作模式。这使得升-降压转换器非常适合以电池作为供电之应用,特别是当电池电压低于调节输出电压值时,得以延长电池使用时间。因为四开关升-降压转换器是完全同步的操作模式,故可达较高的效率。降压模式时的输出电流能力比升压模式时为高;因为在相同的负载条件下,升压模式和降压模式相比之下,前者需要较高的开关电流。
MOSFET的电压绝对最大额定值将决定最大输入和输出电压范围。在输出电压不需要参考接地的应用中,如LED驱动器,可使用只有单开关和整流器的升-降压转换器。而在大多数情况下,输出电压是参考到VIN。

图 5. 有四个内部开关的升-降压转换器
多数的电源管理元件都是使用上述四个转换器架构其中一种。
需要非常大开关电流(如 >10A)的应用,通常都会使用外部的开关 MOSFET,并且配合使用降压控制器或升压控制器。这类配置方式通常都是用在输出功率超过 25W 的功率转换器。
输出电流 >25A 的降压应用多使用多相位降压控制器,即不同的相位阶段分享同一电流。具非常高切换电压的电路,例如从 AC 线电压供电的应用电路中,通常会采用的控制器是使用外部、耐高压的MOSFET。
LED 驱动器调节的是稳定输出电流,而不是稳定输出电压,因为LED特定的光输出是完全由电流来决定。大多数高亮度LED 的正向电压是 3〜3.5V;而根据输入电压和 LED 串中 LED 的数量,转换器可以是降压,升压或升-降压型。
LCD 背光系统须驱动大量的 LED,因此会使用到多串型 LED 驱动器。某些离线式 LED 驱动器则会使用线性 LED 驱动器的架构。大多数 LED 驱动器还包括调光功能,以便能够控制输出电流,并进而控制 LED 的光输出。

图6. LED 驱动器基本电路
保护功能
安全性和可靠性是电源供应器需特别注意的。大多数转换器都包括保护功能,使其能在负载过大或工作温度过高的情况下,将电源供应器安全地关闭。
功率开关可用来控制电源轨是否接通于电路。其基本电路如图 7 所示。

图7. 搭配不同保护功能的功率开关
供应器的监控 IC 会监控电源过压或欠压的情形。图 8 显示一个典型的电源监控器侦测电源欠压的情形。

图8. 电源监控 IC 侦测电源欠压状态
电池充电器 IC 可于应用中针对特定的电池提供正确的充电电流和电压。

图9. 线性电池充电器之基本电路
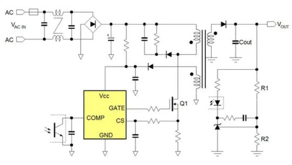
AC / DC 反激式控制器用于需将 AC 线电压转为一个稳定、隔离的电源电压之应用。图 10 所示为一个基本的反激式电源。

电源管理的趋势
低功耗蓝牙、Wi-Fi 6和蜂窝物联网为低功耗物联网设备带来了连接性。但是,电源管理不仅仅需要高效芯片,来自电池或电源的电能也必须进行调节和分配,如果设备由可充电电池供电,则有时需要充电。这意味着,无论无线芯片中的处理器、无线电和内存多么高效,如果电源管理系统没有进行足够的优化,都会影响电池寿命。
构建高效的电源管理系统本来已经是一项艰巨任务,而同时要实现紧凑型设计则更具挑战性。许多物联网产品的空间是有限的,但传统的电源管理解决方案通常由多个芯片组成,例如稳压器、电池充电器、电量计、外部看门狗和硬复位装置,这些都会占用宝贵的空间。
Nordic通过nPM系列电源管理IC (PMIC)解决了电源管理在效率和空间两个方面的难题。该系列最新推出的 nPM1300具有高精度电量计,可准确测量电池剩余电量,延长了物联网设备的电池寿命。
文章来源:电子工程专辑