应用场景
AW15058LQNR主要特性
频率范围:0.6~0.96GHz 增益动态范围:33dB,7级可调增益 最高增益:21.5 dB 低噪声系数:0.7 dB 高线性度:IIP3=-5.5dBm 支持MIPI RFFE 3.0协议 封装:QFN 1.5mm x 1.1mm-11L
产品优势一:增益动态范围较广,7级可调增益
AW15058LQNR工作频率在0.6~0.96GHz,增益可在-12 dB至21.5 dB范围内调节,通过更改对应寄存器配置来实现多级增益可调的功能,全增益范围内有着较好的噪声系数和线性度,输入、输出阻抗匹配度较好,满足包括5G NR在内的多种通信制式并存的需求。

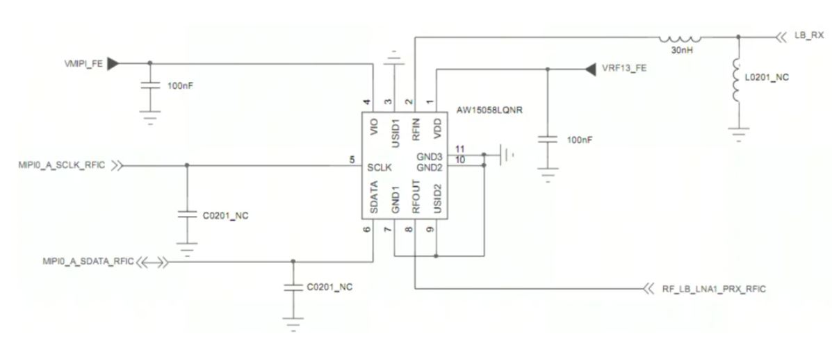
图1 AW15058LQNR应用框图
产品优势二:低噪声系数:0.7 dB
LNA对系统噪声系数的影响非常敏感,前端LNA的重要性不容小觑,它很大程度决定了弱信号情况和可实现的误码率的最终射频性能。如果LNA噪声性能不足,那么在电路和接收通道管理方面的链路设计工作将无法满足5G性能。AW15058LQNR最小噪声系数NF为0.7dB,优秀的NF可对射频接收灵敏度提供较大贡献。

图2 AW15058LQNR应用于5G NR接收通路
产品优势三:高线性度: IIP3=-5.5dBm
LNA需要具备高线性度,以避免由于过度放大而导致信号失真。线性度包括输入三阶截点(IIP3)和输入P1dB压缩点(P1dB)等指标。AW15058LQNR的高线性度性能可以精确控制传送至接收机电路的功率。