本文转载自:贸泽电子
我们生活在一个被电子设备包裹的时代,这些设备使我们的学习、工作、锻炼、旅行和交流等变得非常方便,尤其是可穿戴设备正在成为人们日常生活中不可或缺的一部分。在医疗应用中,可穿戴设备可用于监测心率、血压、血氧水平、运动中燃烧的卡路里、睡眠跟踪等。为了提供更好的用户体验,高性能、小尺寸和低功耗是这些可穿戴设备的关键指标。当然,要想全部实现这些目标通常需要在电路设计中进行一些权衡,比如为了满足特定的功耗目标,设计者就必须增加设备的尺寸。那么,有没有办法可以在不增加这些电池供电设备尺寸的情况下又能有效延长电池寿命呢?
答案当然是肯定的。首先,电子元器件的小型化、低功耗、高性能发展趋势非常有利于可穿戴设备的小尺寸设计需求。其次,快速充电以及先进的电源管理IC(PMIC)技术在可穿戴设备中获得广泛应用。近些年,随着SIMO PMIC技术的日趋完善,可穿戴设备的电源设计变得更加容易。
可穿戴设备中的电源管理
根据Mordor Intelligence的分析,2020年,可穿戴技术的市场价值约为279.1亿美元,预计到2026年将达到740.3亿美元,在预测期(2021至2026年),复合年增长率(CAGR)将达到17.65%。尤其是MEMS传感器的出现,进一步加速了可穿戴技术的发展。比如,将这些传感器集成到一个专用的可穿戴设备中,人们就可以随时随地的利用可穿戴健身追踪系统监测身体健康状况。据思科公司(Cisco)的数据,全球连接的可穿戴设备数量有望从2018年的5.93亿台增至2022年的11.05亿台。
来自Grand view Research的市场预测数据更加乐观,他们的分析师认为,2020年全球可穿戴技术的市场规模达到了406.5亿美元,预计从2021年到2028年将以13.8%的复合年增长率(CAGR)增长。
促使市场快速发展的主要因素来自两个方面:
一是物联网(IoT)等技术的进步催生大量的互联设备,这些设备的受欢迎度正在迅速上升; 二是慢性病和肥胖症的发生率不断攀升,促使人们采用可穿戴产品,如活动跟踪器和身体监测器,用于监测用户整体健康状况并提供实时数据。
这些可穿戴设备还能提供与日常事件和生理数据有关的信息,如睡眠质量、心率、血氧水平、血压、胆固醇水平和燃烧的卡路里等。
可穿戴设备通常由微控制器、存储器、通信、显示器、传感器和电源管理等模块构成。其中的微控制器、显示器和传感器可能有不同的电压要求,许多外围设备如通信IC和传感器大多数时间是处在休眠模式,只有在需要时才会通电,因此,在可穿戴设备内部通常需要多个电压轨。
根据设计需求,微控制器自始至终都处于工作状态,堪称可穿戴设备的功耗大户,并且性能和所用功率之间存在明显的相关性,其电流消耗约为40μA/MHz左右。基于尺寸、性能及功耗的考虑,可穿戴设备在设计过程中必须对电源管理给予足够的重视。目前,可穿戴设备的电源管理通常都是基于PMIC,且具备充电、DC-DC转换器和调节器等功能。基于对可穿戴市场的良好预期,PMIC也必将是一个潜力无限的市场。

图1:可穿戴设备的典型系统架构
(图源:Renesas)
IC Insights在其2022年第一季度的McClean报告中提到,新冠疫情致使全球经济出现衰退,然而2021年全球半导体市场的销售额却史无前例地飙升了30%,达到741亿美元的历史新高。强劲的需求以及供应链中断导致去年的模拟IC平均售价上涨了6%, 预计2022年模拟IC市场又将是一个双位数增长年。除去放大器和比较器,电源管理IC(PMIC)预计将在2022年成为第二大模拟细分市场,相比上一年度增幅达到12%,其中5G和消费电子市场的需求是市场增长的主要驱动力。
图2:PMIC预计将在2022年度实现12%的增幅
(图源:IC Insights)

图3:2020年到2026年电源IC市场将以3%的幅度增长,移动和消费应用市场占比最大
(图源:Yole)
话题重新回到可穿戴设备的电源管理。众所周知,在可穿戴医疗设备开发之初,电源管理必须被视为一项高级战略。虽然大多数现代微控制器的设计都考虑到了低功耗应用,但开发高效的电源管理方案对于最大限度地降低功耗和延长电池寿命仍是至关重要的。也许很多人会说,电池寿命同样是可穿戴设备中的一个关键问题,深思熟虑的电池规划对于可穿戴设备尤其是可穿戴医疗设备的成功至关重要。综合来看,选择合适的电池和实施适当的电源管理是设计可穿戴设备的主要挑战。 以智能手表或健身带等小型可穿戴设备为例,它们通常只能容纳电压为3.8V、容量为130mAh至410mAh的单电池锂离子电池,其电池管理和充电系统必须在设备运行以及充电时随时密切监测电流、电压和温度的变化。理想的电源管理解决方案需要确保系统消耗尽可能少的电力,并尽可能快速、安全的完成充电。 Texas Instruments(TI)的TPS65070是一款带有电池充电器、三个降压转换器和两个LDO的芯片,专门用于便携式应用的单芯片电源管理。设备充电时可由插脚上的USB端口供电,也可由连接到插脚AC的墙壁适配器的直流电压供电。三个高效的2.25MHz降压转换器旨在为处理器、存储器和I/O进行供电。降压转换器在轻负载下进入低功率模式,以在尽可能宽的负载电流范围内实现最大效率。 由STMicroelectronics开发的STMP30同样是一款可有效改善便携式设备电池运行时间的电源管理芯片。这款产品的输入电压范围为2.9V至4.8V,包括三个集成DC/DC转换器,以提供智能手机以及其他便携式设备中AMOLED显示器所需的所有电源轨。 与其他将VOUT1固定在4.6V的设备不同,550mA VOUT1升压转换器提供可调节的输出电压,电压可以设置在4.6V和5.0V之间,增量为100mV,能有效优化显示器亮度,使其在任何条件下都具有最低的功耗和最佳的可视性。其余两个输出550mA单相降压-升压逆变转换器提供,可编程范围为-0.8V至-6.6V,以及5.5V至7.9V、150mA,输出电压通过外部引脚使用单线(S-Wire)协议编程。
SIMO PMIC:小型高效电源设计解决方案
轻便紧凑的可穿戴设备通常使用微型电池。尽管电池的容量在过去十年中有所增加,但储存的电量在有限的时间内很快就会耗尽。永久可穿戴和物联网(IoT)设备的设计者的目标是延长电池运行时间,同时缩小外形尺寸。而小尺寸、高度集成的电源管理IC(PMIC)是实现这一目标的优选方案。
PMIC是一种高度集成的电源产品,它将传统的多输出电源封装在单个芯片中,从而以较小的体积在多个电源应用场景尤其是由电池供电的设备中实现高效率,它不仅优化了设备的内部布局,还最大化了能效,有效延长了电池的寿命。
直流-直流(DC-DC)转换器是电子产品中最常用的PMIC,近年来由于其高转换效率而成为市场的主力军。根据工作模式和储能元件的不同,DC-DC变换器可分为线性稳压器(LDO)、电感降压/升压(buck/boost)开关DC-DC稳压器和电容开关DC-DC稳压器。DC-DC转换器的三种不同架构在物理尺寸、灵活性和效率方面是有差异的,其中:LDO可以完全集成,具有良好的电压可扩展性,但效率不高;电容式开关稳压器(也称为电荷泵)可完全集成,效率高,但电压可扩展性差;电感式开关稳压器非常高效且电压可调,但缺点是不能完全集成。因此,现阶段可穿戴设备大多选择线性LDO和电感开关稳压器(Buck/Boost),两者都可以提供设计所需的灵活电源管理。
在可穿戴设备的设计中,是选择线性LDO还是电感降压/升压拓扑需要一定的权衡。在传统的电感开关稳压器结构中,每个输出都需要一个独立的电感,这些电感通常笨重且昂贵,非常不利于实现设备的小型化。为了减小尺寸,人们经常会选择紧凑、低噪声的LDO,但LDO的损耗又比较大。问题又来了,设计师该如何在二者之中做出权衡,有没有两全其美的方案呢?
答案是:单电感多输出(SIMO)稳压器可以解决这个难题,它能够同时解决尺寸和能效等问题。
基于SIMO架构的PMIC使用单个电感器作为能量存储元件,以支持多个独立的DC输出。与传统的电感式DC-DC开关稳压器相比,SIMO架构PMIC通过单个电感器提供多个输出,将原本需要多个分立组件的功能集成到更小的封装中,节省了空间,同时仍保持了高效率。
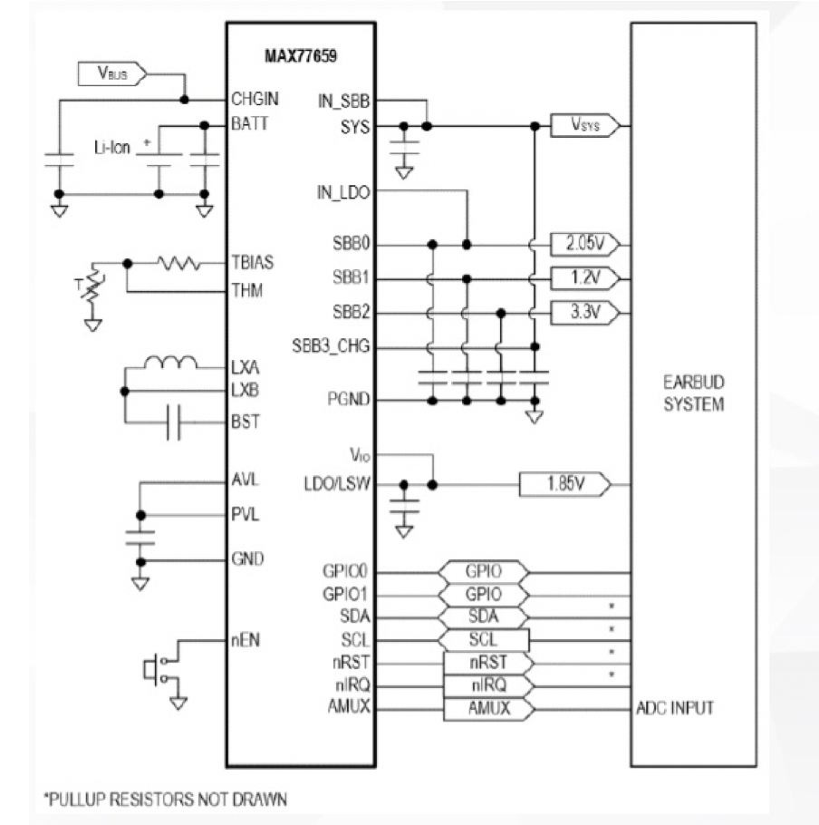
ADI MAX77659
ADI的MAX77659是一款带有集成开关模式降压-升压充电器的单电感多输出(SIMO)PMIC,充电仅需10分钟即可提供超过4个小时的供电时间,并使用单电感为多条电源轨供电,将材料清单(BoM)减少60%,总解决方案尺寸缩小50%。与目前其他的PMIC相比,它可以非常方便地用于可穿戴设备和物联网设备,而且空间更小。MAX77659集成了一个开关模式降压升压充电器和三个独立可编程降压升压稳压器,共享一个电感器。调节器在中到重负载条件下以91%的效率运行,而在轻负载条件下仅消耗5.0μA的静态电流,延长了电池寿命。

图4:MAX77659工作方框图
(图源:ADI)
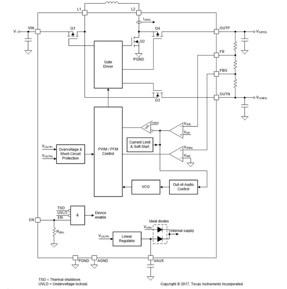
TI TPS65135
TI双电源转换器TPS65135具有单电感器和多输出(SIMO)拓扑,很少使用外部组件,通过降压/升压拓扑,产生高于或低于输入电源电压的正和负输出电压。源于SIMO拓扑,TPS65135具有良好的线路瞬态调节。该产品可用于从2.5V至5.5V的输入电源电压产生分流轨电源,并针对单电池锂离子电池的3.3V轨进行了优化。TPS65135在降压-升压拓扑中工作,仅使用2.2µH电感器产生正负输出电压。当输出电流失配达到50%或更低时,它可以通过降压升压产生高达6V的正输出电压和低至-7V的负电压(即输入电源电压可能高于或低于正输出电压)。两个输出都由EN引脚控制,即两个输出在高逻辑电平下启用,在低逻辑电平下禁用。当输入电源电压过低,无法正常工作时,集成的UVLO功能将禁用设备。

图5:TPS65135系统框图
(图源:TI)
后记
根据Statista的数据,预计到2022年全球可穿戴技术支出将达到900亿美元,并且会随着时间的推移而不断增加。薄、小、轻是可穿戴设备的物理要求,也是当今可穿戴技术限制电池寿命的主要原因。传统电池,如锂离子硬币电池,可能适用于传感器和其他低功耗可穿戴设备,但它们难以满足健身带和智能手表等功能更强的可穿戴设备的需求。延长电池寿命对于此类设备获得市场认可至关重要,没有人希望智能穿戴设备的电池在几个小时内用完。然而,电池复杂的内部结构将大大增加设备的尺寸和成本,使人们不方便佩戴。为了使可穿戴设备能够长时间运行,能量采集、电池管理、电源管理和低功耗解决方案都是延长可穿戴设备电池寿命的有效措施。
很明显,在开发可穿戴设备时,电池选择和功耗管理是设备整体成功的关键。工程和设计团队的挑战是仔细平衡每个设备中的变量,以满足所有要求,并根据所选电池提供有限的功率。SIMO PMIC解决方案不仅提高了器件的能效,而且由于其高度集成,大大减小了电路板的尺寸。它是电池供电设备电源管理的理想解决方案。