作者:Art Pini,得捷电子DigiKey
许多电子应用需要根据其他信号的幅值来改变某个信号的频率。调频信号便是一个很好的例子,其中的载波频率随着调制源幅值的变化而变化。此外,还有锁相环 (PLL):这种电路使用控制系统来改变振荡器的频率和/或相位,以匹配输入参考信号的频率/相位。
设计者的目标是:确定如何尽可能以高效、低成本的方式实现该功能,同时确保精度、可靠性以及不受时间和温度影响的稳定性。
这就是压控振荡器 (VCO) 的功能。这类器件专用于提供一种频率会在合理的范围内随输入信号的电压幅值变化而变化的输出信号。压控振荡器可用于PLL、频率和相位调制器、雷达和许多其他电子系统中。
本文将说明为什么VCO往往是设计者实现这一功能的最佳选择,然后简要介绍VCO的工作原理,以及从分立元器件设计到单片VCO IC的各种VCO设计。然后,通过来自不同供应商的实际案例来探讨如何指定VCO,以匹配特定应用。这些厂商包括Maxim Integrated、Analog Devices、Infineon Technologies、NXP Semiconductors、Skyworks Solutions和Crystek Corporation等。
VCO的作用是什么?
如前所述,许多电子应用需要根据另一个信号的幅值来改变或控制某个信号的频率或相位。典型应用包括通信系统、雷达中的频率啁啾、PLL中的相位跟踪以及远程无钥匙进入等跳频应用(图1)。

图1:需要通过施加电压信号来控制频率或相位变化的应用实例包括:通信系统中的调频(上图)、雷达中的频率啁啾(下图第二张)、锁相环路中的相位跟踪(下图第三张)以及跳频应用,如远程无钥匙进入系统(下图)。(图片来源:Digi-Key Electronics)
VCO如何工作
VCO分为分立、模块化和单片形式,但通过对分立式VCO的讨论有助于读者从基本上了解其工作原理以及为什么某些指标非常重要。之后,我们会简要介绍模块化和单片解决方案。
使用分立式VCO,设计者能够极其灵活地满足定制指标。这种方法在自己动手 (DIY) 项目中尤为常见,特别是在业余无线电领域。这类设计用于高频无线电项目,基于经典的振荡器拓扑结构,包括Hartley和Colpitts电感电容 (LC) 振荡器(图2)。

图2:经典振荡器包括Hartley和Colpitts LC振荡器,可以作为VCO的设计基础。(图片来源:Digi-Key Electronics)

图3:Skyworks Solution的SMV1232变容二极管的电压电容图清楚地显示了电容是如何随着所施加的直流偏置电压而发生反向变化的。(图片来源:Skyworks Solutions)

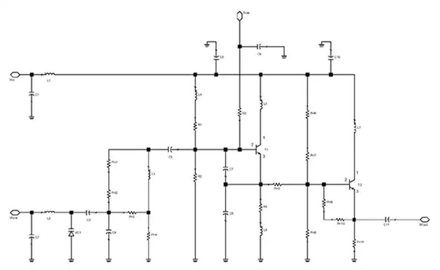
图4:Colpitts振荡器VCO的评估板参考设计,其中心频率为1GHz,调谐范围约100MHz。变容二极管VC1(左下)与振荡电路并联,由电感L3和电容C4、C7、C8组成。(图片来源:NXP Semiconductors)
指定VCO

图5:输出频率作为输入调谐电压函数时的调谐曲线图,可以让您基本了解相比线性拟合的VCO线性度。输出频率与调谐电压的斜率就是调谐灵敏度。(图片来源:Digi-Key Electronics)
模块化VCO
模块化VCO代表了电路集成的下一个最高水平。这类VCO被封装在小型模块化外壳中,可以象组件一样使用。模块化VCO通常比分立式VCO具有更高的封装密度。这类器件具有一系列输出频率、调谐范围和功率输出水平。例如Crystek Corporation的CRBV55BE-0325-0775VCO(图6)。该器件的尺寸为1.25 x 0.59英寸 (in.)(31.75 x 14.99毫米 (mm)),高度为1.25in.,输入电压范围为0 - 12伏,调谐范围为325 - 775MHz。其输出功率水平为+7dBm(典型值),10千赫兹(kHz) 载波偏移时相位噪声为-98dBc/Hz,100kHz时为-118dBc/Hz。

图 6 :Crystek CRBV55BE VCO的外形图显示了其外形紧凑,具体为1.25 x 1.25 x 0.59in.。(图片来源:Crystek Corporation)
单片VCO
VCO可以作为单片IC实施。单片IC的体积密度最高。与模块化VCO一样,单片VCO也是为特定的工作频段设计的。这种器件如Maxim Integrated 的MAX2623EUA+T。这是一款自足式VCO,在8引脚mMax单封装中集成了振荡器和输出缓冲器(图7)。

图7:Maxim Integrated的MAX2623 VCO的框图和引脚配置。该器件是一款基于LC的传统VCO,通过双变容二极管控制电压。该器件在其8针封装内置了一个输出缓冲器。(图片源:Maxim Integrated)
该设计包括片载振荡器电感和变容二极管。该器件的工作电源为+2.7至+5.5V,电流消耗仅8毫安 (mA)。MAX2623是该产品系列中的三款VCO之一,每款VCO都有不同的预期工作频率,因此各不相同。MAX2623的调谐范围为885 - 950MHz,涵盖了902 - 928MHz的工业、科学和医疗 (ISM) 频段,可用作本地振荡器。该VCO向50Ω负载输送的输出功率水平为-3dBm,且在100kHz偏移下的典型相位噪声为-101dBc/Hz。控制电压范围为0.4 - 2.4V,负载牵引一般为0.75MHz (pk-pk)。电源推进为280kHz/V(典型值)。封装尺寸为0.12 × 0.12 × 0.043in.(3.03 x 3.05 x 1.1mm)。
图8:Analog Devices的HMC512LPETR VCO的框图,显示了集成变容二极管和具有集成谐振器的振荡器内核。(图片来源:Analog Devices)
这种单片微波集成电路 (MMIC) VCO采用GaAs和InGaP异质结双极晶体管,使用5伏直流电源,可实现宽带宽和对50Ω负载的+9dBm输出功率水平。在100kHz偏移下,相位噪声为-110dBc/Hz。负载牵引一般为5MHz峰峰(典型值)。电源推进通常是5V电压下30MHz/V(典型值)。该器件采用QFN 5 x 5mm表面贴装封装。请注意,该VCO 还包括半频和四分之一频辅助输出。这些小数频率输出可用于驱动PLL合成器,以便在需要时锁定VCO初级输出,或同步其他时序链信号。
本文小结
无论是分立式、模块化还是单片式VCO,都能满足许多应用对基于电压的频率控制的需求。这些器件用于函数发生器、PLL、频率合成器、时钟发生器和模拟音乐合成器。虽然这些器件都相对简单,但正确使用则需要充分了解其工作方式和主要指标。一旦了解了这些知识,就会发现有很多设计和供应商可供选择。