作者: Alan Yang 来源:得捷电子DigiKey
在典型的IoT物联网系统中,传感器节点大部分保持在睡眠模式或船舶模式,只有在需要数据采集时才会切换到活动模式。为了更好地节能,我们需要改进物联网睡眠模式或船舶模式下的电流,从而最大限度地延长电池寿命。

图1:物联网系统的典型拓扑图
本文将主要对比在船舶模式或睡眠模式下,传统解决方案(使用负载开关、RTC和外部按钮控制器)与改进方案 (使用集成解决方案),看看它们谁更省电。
船舶模式与睡眠模式
大多数情况下,传感器节点保持在睡眠模式或者船舶模式。我们先来了解一下这两种模式:
船舶模式,可延长产品装运阶段的电池寿命。在船舶模式下,电池与系统其余部分断开电气连接,以在产品闲置或未使用时将功耗降至最低。
在睡眠模式,系统的所有外围设备要么关闭,要么以最低功率要求运行。物联网设备定期醒来,执行特定任务,然后返回睡眠模式。
通过禁用无线传感器节点的各种外围设备,可以实现不同的睡眠模式。例如,在调制解调器睡眠中,仅禁用通信块。在浅睡眠模式下,包括通信块、传感器块和数字块在内的大多数块都被禁用;而在深睡眠模式中,无线传感器节点完全断电。
在传感器节点中启用深度睡眠模式可以最大化电池寿命;因此,优化深度休眠电流是提高整体电池寿命的唯一方法。
传统节能解决方案:使用RTC、负载开关和外部按钮控制器
以下是一个示例,其使用传统解决方案来实现传感器节点的节能。
功能模块 | 型号 |
RTC | |
负载开关 | |
外部按钮控制器 |

图2:传统解决方案框图
传统解决方案中,负载开关和RTC用于打开/关闭无线传感器节点。在这种方法中,只有负载开关和RTC(实时时钟芯片)同时作用,才能使无线节点处于活动状态,从而将总静态电流降低到毫安。这里的睡眠时间可以通过无线传感器节点内的MCU编程。
外部按钮控制器可以连接到负载开关,以启用船舶模式功能。外部按钮将退出船舶模式并进入无线传感器节点正常操作模式。
小贴士:外部按钮控制器
外部按钮控制器具有电池“保鲜密封(Battery Freshness Seal)”功能,它是一种微处理器监控电路的功能,外部按钮控制器在VCC首次上电以前断开备份电池与任何下游电路的连接。这能保证备份电池在电路板首次上电使用以前不会放电,因此可延长电池寿命。
相关产品:ADI的 MAX16150
资料来源:ADI电子工程术语定义:电池“保鲜密封”

图 3 :MAX16150方框图
改进的解决方案
下个示例中,使用了基于ADI MAX16163/ MAX16164 的改进解决方案,该方案取代了传统解决方案的负载开关、RTC和外部按钮控制器。

图4:使用MAX16163的改进解决方案
MAX16163 / MAX16164是模拟设备的纳米功率控制器,具有开/关控制器和可编程睡眠时间功能。这些器件改进了一个电源开关,用于对输出进行选通,提供可达200mA的负载电流,以简化BOM并降低成本。
无线传感器节点单元通过MAX16162 / MAX16163连接到电池。睡眠时间可由MCU编程,也可使用PB/SLP接地的外部电阻器或MCU的I2C命令设置外部只加一个按钮用于退出设备的船舶模式。
两种解决方案性能比较
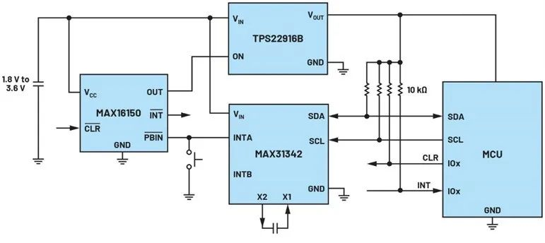
两种方案的性能比较取决于物联网应用的占空比。在占空比较小的应用中,睡眠电流是衡量物联网设备运行时系统效率的指标,关机电流是衡量船舶模式功耗的指标。为了演示解决方案的模式,我们选择了具有极小静态电流的RTC MAX31342、外部按钮控制器MAX16150和微型负载开关TPS22916。
RTC使用I2C通信编程,设置物联网应用程序的睡眠时间,当定时器到期时,中断信号下拉MAX1615的PBIN引脚,其将输出设置为高并接通负载开关。在睡眠期间,只有TPS22916、MAX31342和MAX16150消耗电力系统电源。

表 1:传统解决方案不同功能模块的电流消耗

图5:传统解决方案的示意图
在实验中,我们评估了两种最新技术在固定占空比下的寿命,比较了传统解决方案和使用MAX16163的改进解决方案的性能。
可以使用平均负载电流和电池容量来计算电池的寿命。

可以使用系统的占空比来计算平均负载电流。

平均负载电流=工作电流 ╳ D+睡眠电流 ╳ (1-D)
为了比较这两种解决方案,假设系统每两小时醒来一次,执行特定任务,然后进入睡眠模式。系统激活电流为5mA。电池寿命取决于操作的占空比。下图显示了具有不同占空比的两种方案的电池寿命曲线图,从0.005%到0.015%不等。

图6:无线传感器节点的电池寿命与占空比

表2:两种不同解决方案的比较
ADI的MAX16163解决方案实现了对这些功能进行更精确控制的设计。与传统方法相比,它将电池寿命延长了约20%(对于典型的0.007%占空比操作,如图6所示),并将解决方案大小减少到60%。
小贴士:Digi-Key电池续航时间计算器
这款Digi-Key在线计算小工具,根据电池的标称容量和负载所消耗的平均电流来估算电池续航时间。
电池续航时间 = 电池容量 (mAh) / 负载电流(mA)
在以下表格中输入电池容量与设备功耗,即可得到电池巡航时间。

本文小结
在大多数应用中,电池的寿命取决于我们为传感器节点设计功率策略的效率。这表明优化船舶模式和睡眠模式是提高电池效率的最佳方法之一。