TLD6098-2ES是宽电压输入双通道多拓扑DC/DC控制器,两个通道上的电流或者电压通过可以通过不同的拓扑实现闭环控制,作为一级恒压源或者恒流源。目前TLD6098可以支持的拓扑有:对地升压,SEPIC, 反激,对电池升压,降压。
本文针对TLD6098-X在保护诊断设计上的特殊处理,以及实际使用当中常见问题进行分析和解答,使设计者可以尽快定位问题,从而快速问题,缩短设计周期。
1、介绍
汽车的ECU设计从概念到验证是需要很多的步骤。通过测试原型机的PCB来验证设计是最重要并且最花时间的步骤之一。所有可能的输入变化量需要加在ECU的上并且需要仔细检查与之相关的输出。
在调试当中有可能会触发错误状态,测试工程师需要通过测量波形来诊断PCB。
使用TLD6098-X可以通过测量FPWM/FAULT波形来定位报错的原因。根据不同影响LED 驱动的原因,FPWM/FAULT管脚产生不同的波形。每种出错信息输出不同的PWM占空比,使得出错信息容易辨认。可以用示波器的探棒进行测量。如果需要使用这个功能的话,FPWM/FAULT管脚对地的下来电阻的值需要处在1.8 kΩ - 9 kΩ区间。同时MCU可以容易的识别这些数字模式,提高ECU上诊断的效率。
2、短路到地
当ECU争端输出短路到地,LED驱动就不能给LED负载提供电流。这个会导致灯不亮。
TLD6098-X检测到VFB的电压小于100mV(VVFB_S2G 阈值)。在8ms(tS2G)之后控制器执行常规的软启动,给输出电容重新充电来检测看看短路道地是否依然存在。如果VFB管脚的电压没有上升到高于150mV(VVFB_S2G + VVFB_S2G_HYS),芯片判断短路依然存在。
在短路到地的检测过程当中,FPWM/FAULT 管脚是个占空比为80%的PWM,并且芯片的SWO管脚门级驱动只有在软起动重试过程中使能。
但是芯片处于PWM调光状态时,PWM的duty会有变化,主要是因为芯片只在PWM on时候才会做短路到地检测。

图1:PWM调光是100%时短路到地时序图

图2:PWM调光是50%时短路到地时序图
通过分压电阻输出电压的可以反应到VFB的电压上。在电压掉到触发短路到地阈值以下ai,芯片进入短路到地保护状况,当短路条件移除,VFB管脚的上升到阈值加滞回值时,芯片恢复正常工作状态,可以参考以下的两个公式(RVFBH and RVFBL是输出对地的分压电阻网络):

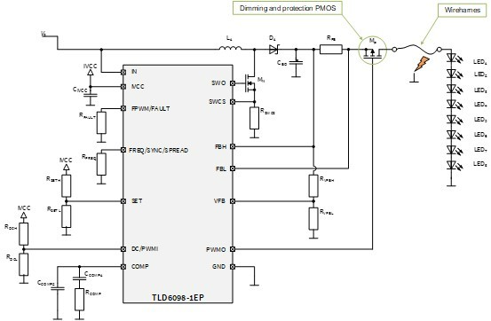
在一些拓扑中,因为有直接从电池到地的路径,比如boost,在这种情况下,调光的PMOS可以关断输出切断来自输入的过流来保护器件。防止过流损坏电感L1, 二极管D1, 电阻RFB, 已经线缆和连接器。.

图3: TLD6098-1短路到地保护应用框图
PMOS的选型需要保证重复重启时没有输入电流限制。
3、输出过压
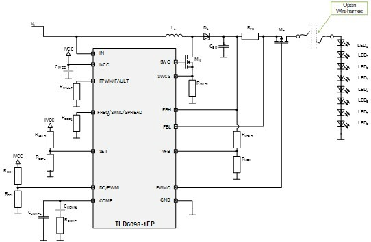
另外一个灯不亮的原因是LED开路。负载开路会在线束或者LED开路是发生。
在负载开路的时候,由于输出电容的电流没有泄放的路径,输出电压会升高。芯片通过检测VFB管脚的电压来识别出开路的状态。当VFB管脚的电压高于1.6V (VVFB_OV), 将触发输出过压的故障,当电压小于1.4V (VVFB_OV – VVFB_OV_HYS).时,则认为芯片从故障中恢复。

图4:PWM调光是100%时输出过压时序图

图5:PWM调光从50%到100%时输出过压时序图
在输出检测过压时,芯片在PWM 调光100%时候,FPWM/FAULT管脚输出60%占空比PWM波。SWO的输出在检测到过压时关闭,在tfault结束以及故障移除时,SWO恢复输出。
需要注意的时候在PWMI off的时候芯片不做过压检测。
实际输出过压阈值用VFB的过压阈值以及电阻分压网络一起决定(原理图上RVFBH 和RVFBL )。
在输出电压高于以下值会触发输出过压故障:

当输出电压低于以下值时从输出过压故障退出:


图6: TLD6098-1输出过压保护应用框图
通常分压电阻网络和输出电容并联,这样可以根据输出电容的耐压值来选择合适的分压电阻。
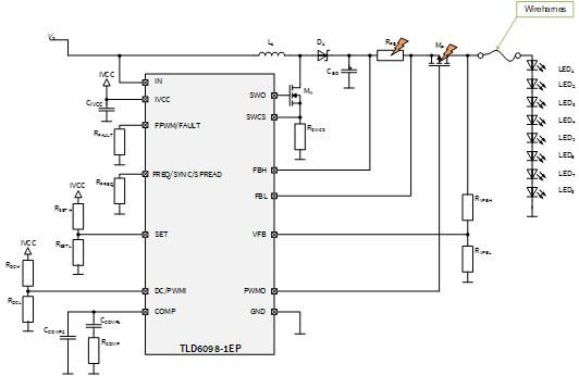
4、FBH管脚过压
DC-DC不仅仅能够检测分压电阻网络后面的开路,还可以检测VFB检测网络的开路。
在这种情况下,为了提高系统的可靠性,当FBH的电压高于75V(VFBH(H))时,芯片会关闭SWO门级驱动。当FBH电压低于65V(VFBH(L)).时,芯片从故障状态出来。

图7:PWM调光是100%时FBH过压时序图
在FBH检测到过压时,芯片在PWM 调光100%时候,FPWM/FAULT管脚输出60%占空比PWM波。在整个报错的PWM周期,SWO门级驱动一直处于关闭状态。

图8: TLD6098-1 FBH过压保护应用框图
在一些应用中,设计者可以讲VFB的电阻分压网络挪到离负载更近(PMOS后面)来保护负载。在这种配置下,RFB 护着PMOS故障时会对D1的阴极产生不可控的电压。FBH在电压超过75V过压保护通过关断SWO门级驱动来防止芯片进一步被损坏。
5、过流
超过LED颗粒的最大电流会使得每个LED暴露在高节电流下损坏LED灯串。TLD6098-X 系列提供了防止在80ms (8*tFAULT)的时间窗口内输出电流不可控持续超过4ms(tOC)的保护。过流从FBH与FBL的压差超过300mV (VOC_200%)开始计时,当压差低于265mV(VOC_200% - VOC_HYS)时停止计时。在这段时间内,PMOS关断来减小负载的平均电流。
一旦过流的计时器累计时间超过4ms, PMOS会关断80ms(为了保护PMOS不会超过耗散功率)并且FPWM/FAULT管脚输出20%占空比。

这个滤波时间在输出电流是PWM波的情况下也是被使能的。并且模拟调光设定值也不能改变过流的阈值。
6、过温
在高结温会降低芯片的性能并且有可靠性的风险。通过关闭芯片内部的过温保护可以防止上述问题。
这个功能在结温到达175°C ( TJ(SD))触发直到结温低于165°C ( TJ(SD) - TJ(SD_HYS))。
芯片以FPWM/FAULT管脚持续的高电平作为报警。

我们不建议芯片在正常工作时连续使用触发这个功能。正常芯片结温应保持不超过150°C。
7、结论
设计时间是提高研发中心生产力的关键因素。只有静态报警标志的LED驱动板有时会花费非常长的时间来进行PCB的调试。而TLD6098-X给设计者提供了一个在不需要MCU读寄存器的情况可区分故障类型的报警信号,大大提高了故障识别能力并且提高调试效率。
这个解决方案可以可以和MCU一起配合,作为成本较高SPI通讯口线DCDC和成本较低只有传统静态报警标志芯片之间的性能和成本均衡的选择。
文章来源:英飞凌科技