NSi6601M是单通道隔离式栅极驱动器,适用于驱动SiC,IGBT和MOSFET等功率管的多种应用场景。它具有很强的驱动能力,可以提供5A/5A的拉灌电流峰值电流。同时它具备了弥勒钳位功能,可以抑制因为弥勒效应带来的管子的误开通,确保系统的可靠性。最低150kV/μs共模瞬变抗扰度(CMTI)确保了系统鲁棒性。驱动器的最大电源电压VCC2为32V,输入侧VCC1为3V至17V电源电压供电。VCC1和VCC2都具有欠压保护(UVLO)。NSi6601M具有高驱动电流,出色的耐用性,宽广的电源电压范围和快速信号传播,适用于高可靠性,高功率密度和高效率开关电源系统。
应用场景
- 汽车电源、OBC/DCDC
- 空调压缩机、工业电机驱动
- 高效高密度工业、通信、服务器电源
- 光伏、储能、UPS等
产品特性
1. 具有很强的驱动能力,可提供5A/5A的拉灌电流峰值电流
2. 集成弥勒钳位功能,钳位电流高达5A,有效抑制因为弥勒效应致使管子误开通,确保了系统的可靠性
3. 超高的共模抗扰能力:150 kV/us
4. 驱动器侧电源电压VCC2最大为32V,输入侧VCC1为3.1V至17V电源电压供电;VCC1和VCC2都具有欠压保护(UVLO)
5. 符合 RoHS 标准的封装类型:SOP8,SOW8
6. 工作环境温度:-40℃ ~ 125℃
7. 符合 RoHS 标准的封装类型:SOW16
NSi6601M功能框图
NSi6601M/NSI6601W引脚图
NSi6601M:有效解决高压高频系统中高dv/dt
随着第三代半导体SiC MOSFET的兴起,更高压、更高频、更小体积、更大功率的系统正成为新的发展趋势。然而在高压高频的应用中系统在运行过程中却总是容易因为dv/dt过高,导致功率管子被烧坏。NSi6601M则能很好解决这一问题。
案例详解
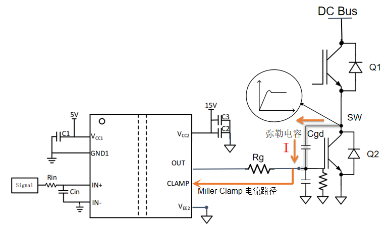
简化应用电路图
使用上图电路图作为例子说明。当下管Q2处于关闭状态,这时上管Q1正在打开,此时SW处会产生dv/dt。在母线电压(DC Bus)越高,开关频率越快的系统中,SW处的dv/dt就会越大。由于下管Q2有寄生电容Cgd,也称弥勒电容,通过I=Cgd * dv/dt,可以知道,系统产生dv/dt 通过Cgd 会产生一定的电流,电流方向从SW往下管Q2的gate 方向流入,由于gate 有一定阻抗,电流乘以阻抗就会在下管Q2的gate 产生电压,当dv/dt 足够大,gate产生电压会高于管子的开通电压,会导致下管Q2误开通,因为此时上管正在开通,会造成上下管短路,烧毁管子。
所以在高频、高压的应用中,系统对驱动IC提出了新的挑战。而使用NSi6601M很好解决上述的痛点。因为NSI66001MC集成弥勒钳位功能,NSi6601M会检测到gate电压的变化,当gate产生的电压高压2V时,NSi6601M内部将弥勒钳位功能开启,将dv/dt 通过Cgd产生的电流以最小阻抗路径释放到VEE,在gate电压钳位到足够低的电压,防止下管Q2误开通。
除此之外,NSi6601M隔离耐压高,宽体SOW8封装Vpk 高达2121V,同时CMTI抗干扰能力超过150kv/us。所以NSi6601M非常适合高频、高压、高可靠性的应用场景,符合电源行业发展的趋势。同时,由于使用纳芯微比较成熟的工艺和IP,NSi6601M具有非常好的性价比,广受市场的欢迎。
免费送样
NSi6601M系列产品均可提供样品,如需申请样片或订购可邮件或拨打0512-62601802-810,更多信息敬请访问www.novosns.com